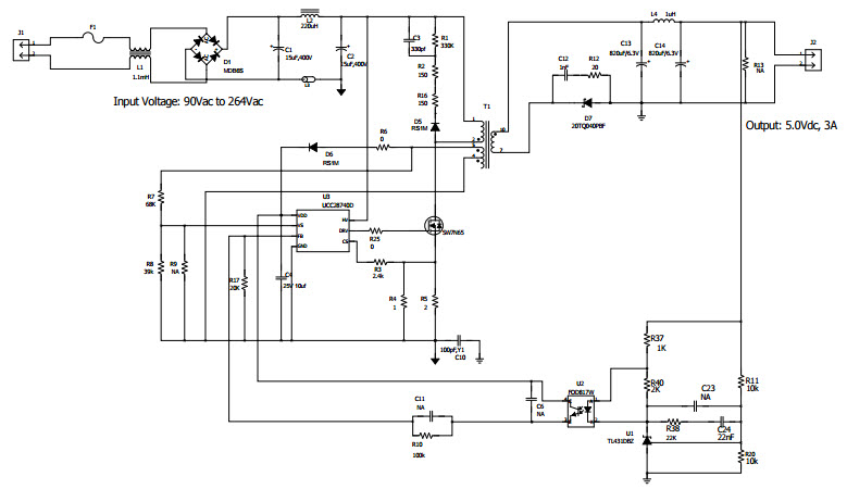
PMP4478, AC input, 5V/3A Quasi-resonant Flyback Converter with Optimized Light Load Efficiency Reference Design

Reference Design using part UCC28740 by Texas Instruments

Manufacturer

Texas Instruments
  • Application Category
    Power Supplies
  • Product Type
    AC to DC Single Output Power Supplies

For End Products

  • Home Appliances

Description

  • PMP4478, AC input, 5V/3A Quasi-resonant Flyback Converter with Optimized Light Load Efficiency Reference Design. The PMP4478 is an optimized reference design for appliance applications which provides high current. Low ripple/noise < 50mV is achieved via Pi type filter at the output. The design also achieves good light load efficiency with optimized transformer design. When the load is 300mW, the input power can still be limited to less than 420mW

Key Features

  • Conversion Type
    AC to DC
  • Input Voltage
    90 to 264 (AC) V
  • Output Voltage
    5 V
  • Output Current
    3 A
  • Output Power
    15 W
  • Topology
    Flyback- Quasi Resonant

We've updated our privacy policy. Please take a moment to review these changes. By clicking I Agree to Arrow Electronics Terms Of Use  and have read and understand the Privacy Policy and Cookie Policy.

Our website places cookies on your device to improve your experience and to improve our site. Read more about the cookies we use and how to disable them here. Cookies and tracking technologies may be used for marketing purposes.
By clicking “Accept”, you are consenting to placement of cookies on your device and to our use of tracking technologies. Click “Read More” below for more information and instructions on how to disable cookies and tracking technologies. While acceptance of cookies and tracking technologies is voluntary, disabling them may result in the website not working properly, and certain advertisements may be less relevant to you.
We respect your privacy. Read our privacy policy here