PMP4305, Universal AC input 17W high density Sync-Flyback AC/DC charger for tablet PC
Reference Design using part UCC28610D by Texas Instruments
Associated Documents
For End Products
- Consumer Electronics
Description
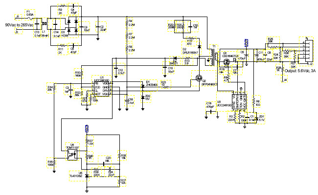
- PMP4305, Universal AC input 17W high density Sync-Flyback AC/DC charger for tablet PC. Universal AC input 17W high density Sync-Flyback AC/DC charger for tablet PC
Key Features
-
Conversion TypeAC to DC
-
Input Voltage90 to 264 (AC) V
-
Output Voltage5.6 V
-
Output Current3 A
-
Output Power16.8 W
-
TopologyFlyback
Featured Parts (11)
| Part Number | Manufacturer | Type | Description | |||
|---|---|---|---|---|---|---|
|
|
UCC24610DR | Texas Instruments | Gate and Power Drivers | Driver 3A 1-OUT Half Brdg 8-Pin SOIC T/R | Buy | |
|
|
TL431AIDBZT | Texas Instruments | Voltage References | V-Ref Adjustable 2.495V to 36V 100mA 3-Pin SOT-23 T/R | Buy | |
|
|
TL431AIDBZR | Texas Instruments | Voltage References | V-Ref Adjustable 2.495V to 36V 100mA 3-Pin SOT-23 T/R | Buy | |
|
|
UCC24610DRBR | Texas Instruments | Gate and Power Drivers | Driver 3A 1-OUT Half Brdg 8-Pin VSON EP T/R | Buy | |
|
|
UCC24610D | Texas Instruments | Gate and Power Drivers | Driver 3A 1-OUT Half Brdg 8-Pin SOIC Tube | Buy | |
|
|
TL431AIDBZRG4 | Texas Instruments | Voltage References | V-Ref Adjustable 2.495V to 36V 100mA 3-Pin SOT-23 T/R | Buy | |
|
|
TCMT1107 | Vishay | Transistor and Photovoltaic Output Photocouplers | Optocoupler DC-IN 1-CH Transistor DC-OUT 4-Pin SSOP T/R | Buy | |
|
|
UCC24610DRBT | Texas Instruments | Gate and Power Drivers | Driver 3A 1-OUT Half Brdg 8-Pin VSON EP T/R | Buy | |
|
|
TL431AIDBZTG4 | Texas Instruments | Voltage References | V-Ref Adjustable 2.495V to 36V 100mA 3-Pin SOT-23 T/R | Buy | |
|
|
UCC28610DR | Texas Instruments | AC to DC Switching Converters | AC to DC Switching Converter Flyback T/R 8-Pin SOIC | Buy | |
|
|
UCC28610D | Texas Instruments | AC to DC Switching Converters | AC to DC Switching Converter Flyback Tube 8-Pin SOIC | Buy | |