One LED White LED Driver for Displays and Monitors

Reference Design using part MIC4801YM by Microchip Technology

Manufacturer

Microchip Technology
  • Application Category
    Lighting
  • Product Type
    White LED Driver

For End Products

  • Displays and Monitors
  • Street LED Lighting

Description

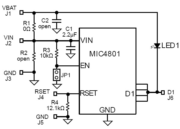
  • MIC4801 is a high efficiency, single channel, White LED driver. This constant current linear device is designed to drive a single high power WLED up to 600mA and features a low dropout of 130mV at 400mA (typical)

Key Features

  • Input Voltage
    3 to 5.5 V
  • Output Current
    0.6 A
  • Number of Derived Elements
    1

We've updated our privacy policy. Please take a moment to review these changes. By clicking I Agree to Arrow Electronics Terms Of Use  and have read and understand the Privacy Policy and Cookie Policy.

Our website places cookies on your device to improve your experience and to improve our site. Read more about the cookies we use and how to disable them here. Cookies and tracking technologies may be used for marketing purposes.
By clicking “Accept”, you are consenting to placement of cookies on your device and to our use of tracking technologies. Click “Read More” below for more information and instructions on how to disable cookies and tracking technologies. While acceptance of cookies and tracking technologies is voluntary, disabling them may result in the website not working properly, and certain advertisements may be less relevant to you.
We respect your privacy. Read our privacy policy here