MSP-EXP430FR5739, FRAM Experimenter Board, Development Platform introduces first Embedded Ferro-Electric Random Access Memory (FRAM) based on MSP430FR5739 MCU
Reference Design using part MSP430FR5739 by Texas Instruments
For End Products
- Automatic Metering
- Data Logger
- Energy harvesting
- Infrastructure
- Wireless Sensor
Description
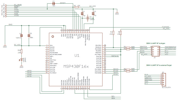
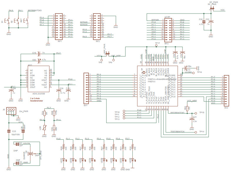
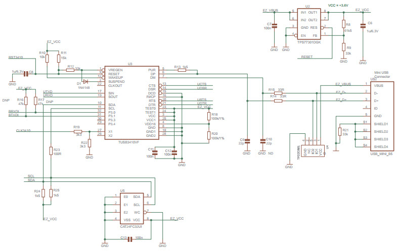
- MSP-EXP430FR5739, Experimenter Board is a development platform for the MSP430FR57xx devices. It supports this new generation of MSP430 microcontroller devices with integrated Ferroelectric Random Access Memory (FRAM). The board is compatible with many low-power RF wireless evaluation modules such as the CC2520EMK. The Experimenter Board helps designers quickly learn and develop using the new MSP430FR57xx MCUs, which provide the industry's lowest overall power consumption, fast data read/write and unbeatable memory endurance. The MSP-EXP430FR5739 Experimenter Board can help evaluate and drive development for data logging applications, energy harvesting, wireless sensing, automatic metering infrastructure (AMI) and many others
Key Features
-
Embedded System TypeMCU
-
Family NameMSP430
-
PlatformExperimenter Kit
Featured Parts (10)
| Part Number | Manufacturer | Type | Description | |||
|---|---|---|---|---|---|---|
|
|
ADXL335BCPZ | Analog Devices | Accelerometers | Accelerometer Triple ±3g 2.5V/3.3V 270mV/g to 330mV/g 16-Pin LFCSP EP Tray | Buy | |
|
|
TUSB3410VF | Texas Instruments | USB Interface ICs | Full Speed USB to Serial Port Controller USB 2.0 3.3V Tray 32-Pin LQFP | Buy | |
|
|
TPS77301DGK | Texas Instruments | Linear Regulators | LDO Regulator Pos 1.5V to 5.5V 0.25A 8-Pin VSSOP Tube | Buy | |
|
|
MSP430FR5739IDA | Texas Instruments | Microcontrollers - MCUs | MCU 16-bit MSP430 RISC 2.5V/3.3V 38-Pin TSSOP Tube | Buy | |
|
|
MSP430FR5739IDAR | Texas Instruments | Microcontrollers - MCUs | MCU 16-bit MSP430 RISC 2.5V/3.3V 38-Pin TSSOP T/R | Buy | |
|
|
MSP430FR5739IRHAT | Texas Instruments | Microcontrollers - MCUs | MCU 16-bit MSP430 RISC 2.5V/3.3V 40-Pin VQFN EP T/R | Buy | |
|
|
V62/14644-01XE | Texas Instruments | Microcontrollers - MCUs | Mixed-Signal Microcontroller | Buy | |
|
|
MSP430FR5739CYS | Texas Instruments | Microcontrollers - MCUs | MIXED SIGNAL MICROCONTROLLER | Buy | |
|
|
MSP430FR5739CY | Texas Instruments | Microcontrollers - MCUs | 16-bit Microcontrollers - MCU Ultra low power Micro Controller | Buy | |
|
|
MSP430FR5739IRHAR | Texas Instruments | Microcontrollers - MCUs | MCU 16-bit MSP430 RISC 2.5V/3.3V 40-Pin VQFN EP T/R | Buy | |