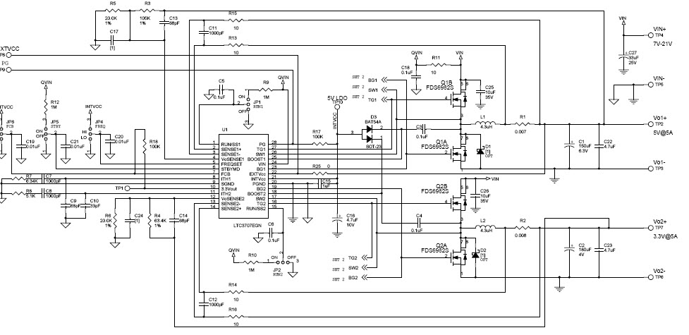
LTC3707EGN Demo Board, Dual Phase, 2-Output Power Supply, 7V to 21V Input, 5Vout @ 5A and 3.3Vout @ 5A

Reference Design using part LTC3707EGN by Analog Devices

Manufacturer

Analog Devices
  • Application Category
    Power Supplies
  • Product Type
    DC to DC Multi-Output Power Supplies

For End Products

  • Backplane Distributed Power
  • Battery Charger
  • Laptop
  • Notebook
  • Personal Digital Assistant
  • Portable

Description

  • Demonstration circuit DC455A is a dual output, step down, synchronous buck converter featuring the 150kHz to 300kHz LTC3707EGN controller. This controller can operate with input voltages from 7V to 21V. Output 1 is 5V with loads up to 5A and output 2 is 3.3V with loads up to 5A

Key Features

  • Conversion Type
    DC to DC
  • Input Voltage
    7 to 21 V
  • Output Voltage
    3.3|5 V
  • Output Current
    5@3.3V|5@5V A
  • Topology
    Buck

We've updated our privacy policy. Please take a moment to review these changes. By clicking I Agree to Arrow Electronics Terms Of Use  and have read and understand the Privacy Policy and Cookie Policy.

Our website places cookies on your device to improve your experience and to improve our site. Read more about the cookies we use and how to disable them here. Cookies and tracking technologies may be used for marketing purposes.
By clicking “Accept”, you are consenting to placement of cookies on your device and to our use of tracking technologies. Click “Read More” below for more information and instructions on how to disable cookies and tracking technologies. While acceptance of cookies and tracking technologies is voluntary, disabling them may result in the website not working properly, and certain advertisements may be less relevant to you.
We respect your privacy. Read our privacy policy here