LTC3704, High power SLIC supply with under voltage lockout
Reference Design using part LTC3704 by Analog Devices
For End Products
- DSL Modem
- DSL Modem Router
- Portable
- SLIC Line Card
- Telecom Power Supply
Description
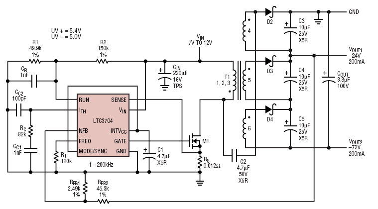
- Circuit shows LTC3704, A multiple-output telecom power supply designed for use in Subscriber Line Interface Circuits, or SLICs
Key Features
-
Conversion TypeDC to DC
-
Input Voltage7 to 12 V
-
Output Voltage-72|-24 V
-
Output Current0.2@-72V|0.2@-24V A
-
TopologyInverting
Featured Parts (8)
| Part Number | Manufacturer | Type | Description | |||
|---|---|---|---|---|---|---|
|
|
LTC3704EMS#TR | Analog Devices | DC to DC Controllers | DC/DC Cntrlr Single-OUT Inverting 0.05A 1000kHz 10-Pin MSOP T/R | Buy | |
|
|
LTC3704EMS#TRPBF | Analog Devices | DC to DC Controllers | DC/DC Cntrlr Single-OUT Inverting 0.05A 1000kHz 10-Pin MSOP T/R | Buy | |
|
|
LTC3704IMS | Analog Devices | DC to DC Controllers | DC/DC Cntrlr Single-OUT Inverting 1000kHz 10-Pin MSOP | Buy | |
|
|
LTC3704IMS#PBF | Analog Devices | DC to DC Controllers | DC/DC Cntrlr Single-OUT Inverting 0.05A 1000kHz 10-Pin MSOP Tube | Buy | |
|
|
LTC3704IMS#TRPBF | Analog Devices | DC to DC Controllers | DC/DC Cntrlr Single-OUT Inverting 0.05A 1000kHz 10-Pin MSOP T/R | Buy | |
|
|
LTC3704EMS | Analog Devices | DC to DC Controllers | DC/DC Cntrlr Single-OUT Inverting 0.05A 1000kHz 10-Pin MSOP | Buy | |
|
|
LTC3704EMS#PBF | Analog Devices | DC to DC Controllers | DC/DC Cntrlr Single-OUT Inverting 1000kHz 10-Pin MSOP Tube | Buy | |
|
|
LTC3704IMS#TR | Analog Devices | DC to DC Controllers | DC/DC Cntrlr Single-OUT Inverting 0.05A 1000kHz 10-Pin MSOP T/R | Buy | |