LTC2451 Demo Board, 16-bit Single-Ended I2C Ultra-Tiny ADC

Reference Design using part LTC2451CDDB by Analog Devices

Manufacturer

Analog Devices
  • Application Category
    Data Conversion
  • Product Type
    Analog to Digital Conversion

For End Products

  • Data Acquisition System
  • Industrial Control
  • Instrumentation and Measurement
  • LCD Monitor
  • Outdoor Temperature Sensor

Description

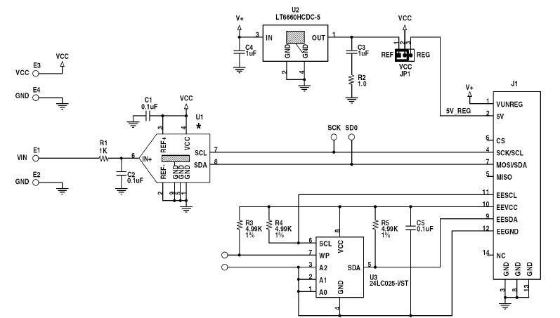
  • Demonstration circuit features the LTC2451, a 16-bit high performance DS analog-to-digital converter with an I2C interface. The input is bipolar with a range of Ref-to Ref+

Key Features

  • ADC Resolution
    16 Bit
  • ADC Sampling Rate
    60 SPS

We've updated our privacy policy. Please take a moment to review these changes. By clicking I Agree to Arrow Electronics Terms Of Use  and have read and understand the Privacy Policy and Cookie Policy.

Our website places cookies on your device to improve your experience and to improve our site. Read more about the cookies we use and how to disable them here. Cookies and tracking technologies may be used for marketing purposes.
By clicking “Accept”, you are consenting to placement of cookies on your device and to our use of tracking technologies. Click “Read More” below for more information and instructions on how to disable cookies and tracking technologies. While acceptance of cookies and tracking technologies is voluntary, disabling them may result in the website not working properly, and certain advertisements may be less relevant to you.
We respect your privacy. Read our privacy policy here