LTC1622 Demo Board, Low Input Voltage Current Mode Step-Down DC/DC Converter

Reference Design using part LTC1622CMS8 by Analog Devices

Manufacturer

Analog Devices
  • Application Category
    Power Supplies
  • Product Type
    DC to DC Multi-Output Power Supplies

For End Products

  • Cellular Phone

Description

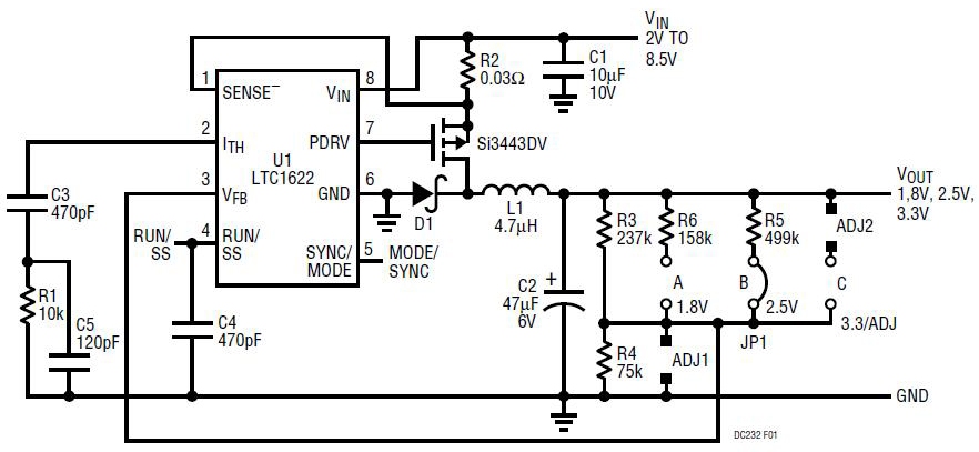
  • Demo board DC232 is a step-down (buck) regulator using the LTC1622. The exclusive use of surface mount components results in a highly efficient application in a very small board space. It is ideal for cell phones and other portable electronics operating from one or two Li-Ion cells or three to six NiCd cells. DC232 is capable of providing 1.5A at an output voltage of 2.5V with an input supply of 4.2V

Key Features

  • Conversion Type
    DC to DC
  • Input Voltage
    2 to 8.5 V
  • Output Voltage
    1.8|2.5|3.3 V
  • Output Current
    0.8 A
  • Efficiency
    92 %
  • Topology
    Buck

We've updated our privacy policy. Please take a moment to review these changes. By clicking I Agree to Arrow Electronics Terms Of Use  and have read and understand the Privacy Policy and Cookie Policy.

Our website places cookies on your device to improve your experience and to improve our site. Read more about the cookies we use and how to disable them here. Cookies and tracking technologies may be used for marketing purposes.
By clicking “Accept”, you are consenting to placement of cookies on your device and to our use of tracking technologies. Click “Read More” below for more information and instructions on how to disable cookies and tracking technologies. While acceptance of cookies and tracking technologies is voluntary, disabling them may result in the website not working properly, and certain advertisements may be less relevant to you.
We respect your privacy. Read our privacy policy here