LMX2531LQ1778EFPEB, Evaluation Board using LMX2531LQ1778E high performance frequency synthesizer system with integrated VCO

Reference Design using part LMX2531LQ1778E by Texas Instruments

Manufacturer

Texas Instruments
  • Application Category
    Clock and Timing
  • Product Type
    PLL Clock Generator

For End Products

  • 2G Wireless Base Station
  • 3G Wireless Base Station
  • Automotive and Transportation
  • Broadband Access
  • Instrumentation and Measurement
  • RFID Reader
  • Satellite Radio
  • WiMAX/Wireless Broadband
  • Wireless
  • Wireless LAN

Description

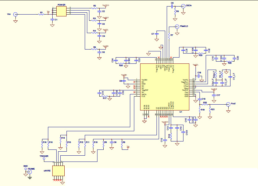
  • LMX2531LQ1778EFPEB, Evaluation Board simplifies evaluation of the LMX2531LQ1778E PLL/VCO synthesizer system. The board enables all performance measurements with no additional support circuitry. The evaluation board consists of a LMX2531LQ1778E device, and a cable assembly. The cable assembly is bundled with the evaluation board for connecting to a PC through the parallel printer port

Key Features

  • Output Frequency
    863 to 920|1726 to 1840 MHz

We've updated our privacy policy. Please take a moment to review these changes. By clicking I Agree to Arrow Electronics Terms Of Use  and have read and understand the Privacy Policy and Cookie Policy.

Our website places cookies on your device to improve your experience and to improve our site. Read more about the cookies we use and how to disable them here. Cookies and tracking technologies may be used for marketing purposes.
By clicking “Accept”, you are consenting to placement of cookies on your device and to our use of tracking technologies. Click “Read More” below for more information and instructions on how to disable cookies and tracking technologies. While acceptance of cookies and tracking technologies is voluntary, disabling them may result in the website not working properly, and certain advertisements may be less relevant to you.
We respect your privacy. Read our privacy policy here