LM36274EVM, Evaluation Module for LM36274 Regulated Charge Pump Inverter

Reference Design using part LM36274YFFR by Texas Instruments

Manufacturer

Texas Instruments
  • Application Category
    Lighting
  • Product Type
    Backlight LED Driver

For End Products

  • Home Automation
  • Smart Phone
  • Tablet

Description

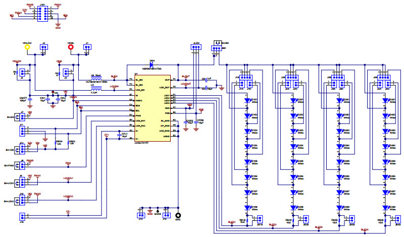
  • LM36274EVM, Evaluation Module is designed to evaluate the LM36274 integrated LED driver and LCD bias supply. The backlight boost provides the power to bias four parallel LED strings with up to 29V total output voltage and up to 30 mA/string. The 11-bit LED current is programmable via the I2C bus and/or controlled via a logic-level PWM input. Each LED string can be independently enabled/disabled to provide zone dimming capabilities. The LCD bias boost provides the power to both a positive LDO and an inverting charge pump. An auto-sequencing feature provides a programmed delay from positive to negative bias activation with additional programmable voltage slew-rate control

Key Features

  • Input Voltage
    2.7 to 5 V
  • Output Voltage
    29 V
  • Output Current
    0.03 A
  • Number of Derived Elements
    32

We've updated our privacy policy. Please take a moment to review these changes. By clicking I Agree to Arrow Electronics Terms Of Use  and have read and understand the Privacy Policy and Cookie Policy.

Our website places cookies on your device to improve your experience and to improve our site. Read more about the cookies we use and how to disable them here. Cookies and tracking technologies may be used for marketing purposes.
By clicking “Accept”, you are consenting to placement of cookies on your device and to our use of tracking technologies. Click “Read More” below for more information and instructions on how to disable cookies and tracking technologies. While acceptance of cookies and tracking technologies is voluntary, disabling them may result in the website not working properly, and certain advertisements may be less relevant to you.
We respect your privacy. Read our privacy policy here