LM3405AEVAL/NOPB, 1.6MHz, 1A Constant Current Buck LED Driver with Internal Compensation in Tiny SOT-23 Package Demo Board
Reference Design using part LM3405A by Texas Instruments
Associated Documents
For End Products
- Flashlight
- Industrial LED Lighting
Description
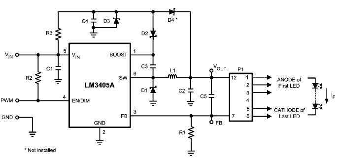
- LM3405AEVAL/NOPB, Demo Board is configured to drive a series string of high power, high brightness LEDs at a forward current of 1A using the LM3405A constant current buck regulator. The board can accept a full input operating range of 3V to 22V. The converter output voltage adjusts as needed to maintain a constant current through the LED array. The LM3405A is a step-down regulator with an output voltage range extending from a VO(MIN) of 205mV (the reference voltage) to a VO(MAX) determined by the maximum duty cycle (typically 94%)
Key Features
-
Input Voltage3 to 15 V
-
Output Voltage3.7 V
-
Output Current1 A
-
Number of Derived Elements3
Featured Parts (11)
| Part Number | Manufacturer | Type | Description | |||
|---|---|---|---|---|---|---|
|
|
LM3405AXMKX/NOPB | Texas Instruments | LED Drivers | LED Driver 5 Segment 6-Pin TSOT-23 T/R | Buy | |
|
|
LM3405AXMK/NOPB | Texas Instruments | LED Drivers | LED Driver 5 Segment 6-Pin TSOT-23 T/R | Buy | |
|
|
LM3405AXMY/NOPB | Texas Instruments | LED Drivers | LED Driver 5 Segment 8-Pin HVSSOP EP T/R | Buy | |
|
|
LM3405AXMK/NOPB | Texas Instruments | LED Drivers | LED Driver 5 Segment 6-Pin TSOT-23 T/R | Buy | |
|
|
LM3405AXMY/NOPB | Texas Instruments | LED Drivers | LED Driver 5 Segment 8-Pin HVSSOP EP T/R | Buy | |
|
|
LM3405AXMYX/NOPB | Texas Instruments | LED Drivers | LED Driver 5 Segment 8-Pin HVSSOP EP T/R | Buy | |
|
|
LM3405AXMKE/NOPB | Texas Instruments | LED Drivers | LED Driver 5 Segment 6-Pin TSOT-23 T/R | Buy | |
|
|
LM3405AXMKE | Texas Instruments | LED Drivers | LED Driver 5 Segment 6-Pin TSOT-23 T/R | Buy | |
|
|
LM3405AXMYX/NOPB | Texas Instruments | LED Drivers | LED Driver 5 Segment 8-Pin HVSSOP EP T/R | Buy | |
|
|
LM3405AXMKE/NOPB | Texas Instruments | LED Drivers | LED Driver 5 Segment 6-Pin TSOT-23 T/R | Buy | |
|
|
LM3405AXMKX/NOPB | Texas Instruments | LED Drivers | LED Driver 5 Segment 6-Pin TSOT-23 T/R | Buy | |