Laser Driver for Industrial
Reference Design using part MAX5354 by Analog Devices
For End Products
- Industrial
- System Monitoring and Control
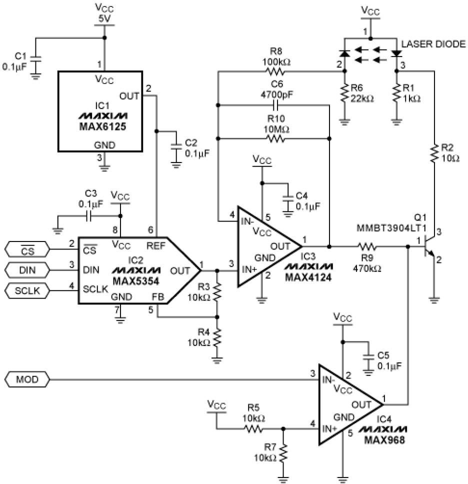
Description
- 10-Bit Digital-to-Analog Converter With 3-Wire Serial Input Operates Visible Laser Driver
Featured Parts (24)
| Part Number | Manufacturer | Type | Description | |||
|---|---|---|---|---|---|---|
|
|
MAX6125ESA+T | Analog Devices | Voltage References | V-Ref Precision 2.5V 8-Pin SOIC N T/R | Buy | |
|
|
MAX6125EUR+T | Analog Devices | Voltage References | V-Ref Fixed 2.5V 3-Pin SOT-23 T/R | Buy | |
|
|
MAX6125EUR+ | Analog Devices | Voltage References | V-Ref Fixed 2.5V 3-Pin SOT-23 T/R | Buy | |
|
|
MAX4124EUK+T | Analog Devices | Operational Amplifiers - Op Amps | Op Amp Single Wideband Amplifier R-R I/O ±3.25V/6.5V 5-Pin SOT-23 T/R | Buy | |
|
|
MAX4124EUK+T | Analog Devices | Operational Amplifiers - Op Amps | Op Amp Single Wideband Amplifier R-R I/O ±3.25V/6.5V 5-Pin SOT-23 T/R | Buy | |
|
|
MAX968EUA+T | Analog Devices | Linear Comparators | Comparator Dual R-R I/O 5.5V 8-Pin uMAX T/R | Buy | |
|
|
MAX6125EUR+ | Analog Devices | Voltage References | V-Ref Fixed 2.5V 3-Pin SOT-23 T/R | Buy | |
|
|
MAX6125ESA+T | Analog Devices | Voltage References | V-Ref Precision 2.5V 8-Pin SOIC N T/R | Buy | |
|
|
MAX6125ESA+ | Analog Devices | Voltage References | V-Ref Precision 2.5V 8-Pin SOIC N Tube | Buy | |
|
|
MAX6125ESA+ | Analog Devices | Voltage References | V-Ref Precision 2.5V 8-Pin SOIC N Tube | Buy | |
|
|
MAX6125EUR+T | Analog Devices | Voltage References | V-Ref Fixed 2.5V 3-Pin SOT-23 T/R | Buy | |
|
|
MAX4124EUK+ | Analog Devices | Operational Amplifiers - Op Amps | Op Amp Single Wideband Amplifier R-R I/O ±3.25V/6.5V 5-Pin SOT-23 T/R | Buy | |