EVAL-ADF4360-2EB1, Evaluation Board For ADF4360-2 Integrated VCO & Frequency Synthesizer

Reference Design using part ADF4360-2BCP by Analog Devices

Manufacturer

Analog Devices
  • Application Category
    Clock and Timing
  • Product Type
    PLL Clock Generator

For End Products

  • CATV Applications
  • Test Equipment
  • Wireless Headset
  • Wireless LAN

Description

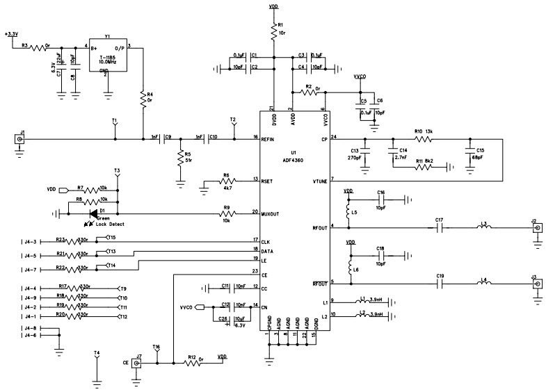
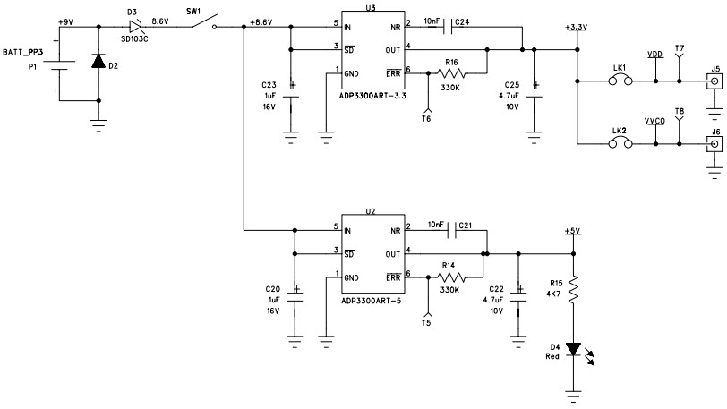
  • EVAL-ADF4360-2EB1, Evaluation Board is designed to allow the user to evaluate the performance of the ADF4360-2 Frequency Synthesizers for PLL (Phase Locked Loops). It contains the ADF4360-2, a PC connector, plus SMA connectors for the power supplies, Reference Input and RF outputs. It also contains a loop filter to complete the PLL. The eval board can be setup as necessary for the customer PLL requirements. A cable is included with the board to connect to a PC printer port to allow software programmability. The package also contains windows software to allow easy programming of the synthesizer

Key Features

  • Output Frequency
    1850 to 2170 MHz

We've updated our privacy policy. Please take a moment to review these changes. By clicking I Agree to Arrow Electronics Terms Of Use  and have read and understand the Privacy Policy and Cookie Policy.

Our website places cookies on your device to improve your experience and to improve our site. Read more about the cookies we use and how to disable them here. Cookies and tracking technologies may be used for marketing purposes.
By clicking “Accept”, you are consenting to placement of cookies on your device and to our use of tracking technologies. Click “Read More” below for more information and instructions on how to disable cookies and tracking technologies. While acceptance of cookies and tracking technologies is voluntary, disabling them may result in the website not working properly, and certain advertisements may be less relevant to you.
We respect your privacy. Read our privacy policy here