EVAL-AD9831EB, Evaluation Board for the AD9831 Direct Digital Synthesizer
Reference Design using part AD9831 by Analog Devices
For End Products
- Clock Management and Distribution
Description
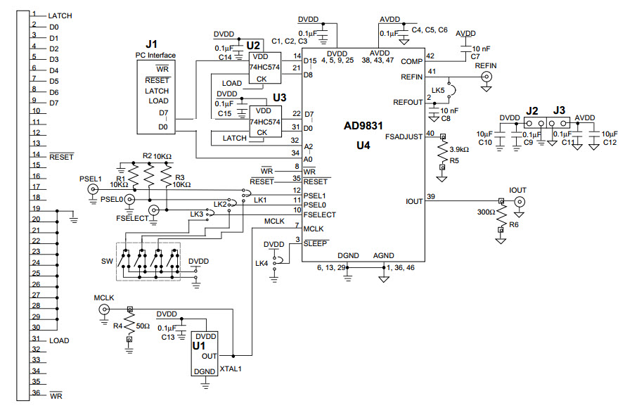
- EVAL-AD9831EB, Evaluation Board for the AD9831 Direct Digital Synthesizer. This Application Note describes the evaluation board for the AD9831 Direct Digital Synthesizer (DDS). The AD9831 is a numerically controlled oscillator employing a phase accumulator, a sine look-up table and a 10-bit D/A converter. The part can be operated with clock frequencies up to 50 MHz. Both phase modulation and frequency modulation can be performed with the AD9831
Key Features
-
Operating Frequency25 MHz
Featured Parts (7)
| Part Number | Manufacturer | Type | Description | |||
|---|---|---|---|---|---|---|
|
|
74HC574PW118/BKN | Nexperia | Flip Flops | Flip Flop D-Type Bus Interface Pos-Edge 3-ST 1-Element 20-Pin TSSOP T/R | Buy | |
|
|
74HC574D-Q100,118 | Nexperia | Flip Flops | Flip Flop D-Type Bus Interface Pos-Edge 3-ST 1-Element 20-Pin SO T/R Automotive AEC-Q100 | Buy | |
|
|
74HC574PW,118 | Nexperia | Flip Flops | Flip Flop D-Type Bus Interface Pos-Edge 3-ST 1-Element 20-Pin TSSOP T/R | Buy | |
|
|
74HC574PW-Q100,118 | Nexperia | Flip Flops | Flip Flop D-Type Bus Interface Pos-Edge 3-ST 1-Element Automotive 20-Pin TSSOP T/R | Buy | |
|
|
74HC574D,653 | Nexperia | Flip Flops | Flip Flop D-Type Bus Interface Pos-Edge 3-ST 1-Element 20-Pin SO T/R | Buy | |
|
|
AD9831ASTZ | Analog Devices | Direct Digital Synthesizers - DDS | Direct Digital Synthesizer 25MHz 1-DAC 10bit Parallel 48-Pin LQFP Tray | Buy | |
|
|
AD9831ASTZ-REEL | Analog Devices | Direct Digital Synthesizers - DDS | Direct Digital Synthesizer 25MHz 1-DAC 10bit Parallel 48-Pin LQFP T/R | Buy | |