Filters
| Description | Released By | For Application | For End Products | |||
|---|---|---|---|---|---|---|
NVC-MDCS42ANVC-MDCS42A, ABBTM-NVC-MDCS42A Bluetooth Module Reference Design |
Abracon | Wireless Communication | Laptop, Portable Medical Devices, Barcode Scanner, System Monitoring and Control, Replacement Flexible Cable, Test and Measurement, Industrial Sensor, Industrial PCs | |||
MAX22505EVKIT#MAX22505EVKIT#, Evaluation Kit for the MAX22505 ±40V High-Speed USB Port Protector |
Analog Devices | Circuit Protection | Programmable Logic Controller, USB Port, Industrial PCs | |||
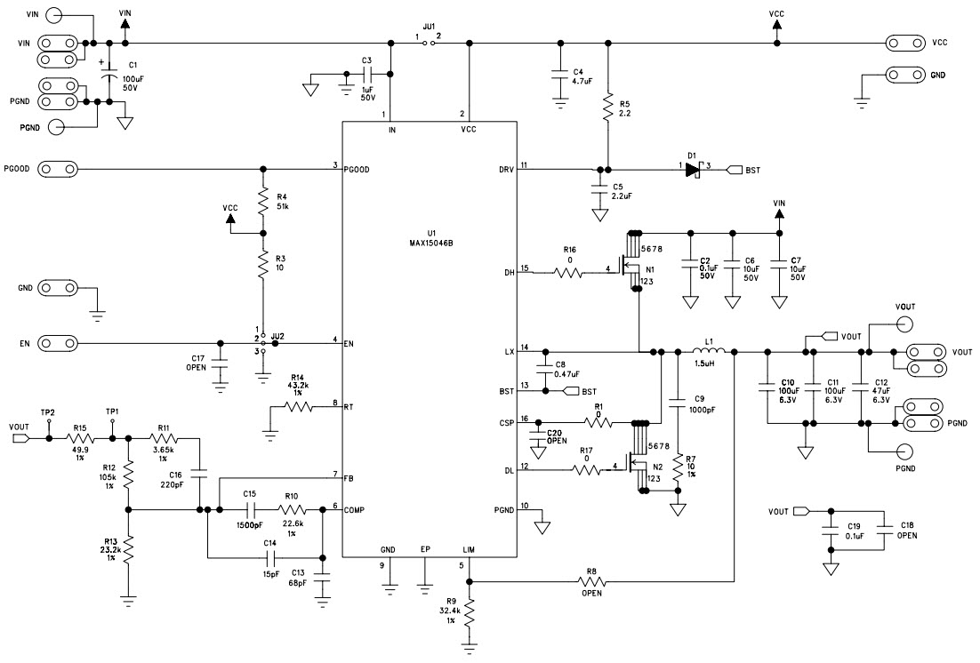
MAX15046BEVKIT+MAX15046BEVKIT+, Evaluation Kit for the MAX15046B 40V, High-Performance Synchronous Buck Controller |
Analog Devices | Power Supplies | Telecom Power Supply, Basestation, Industrial Power Supply, Industrial Fieldbuses, Industrial Programmable Logic Controllers (PLCs), Industrial PCs | |||
MAX14970EVKIT# |
Analog Devices | Wireless Communication | Industrial Automation HMI, Solid State Drive (SSD), Medical Appliances, Hard Disk Drive (HDD), Industrial Servers, Industrial PCs | |||
MAX14986EVKIT# |
Analog Devices | Wireless Communication | Test Equipment, Medical Equipments, Rack-Mounted Servers, Carrier Boards, Industrial PCs, System on-Module | |||
EN5395QI_Typical Application |
Intel | Power Supplies | Computers and Peripherals, Wireless LAN, DSL Modem, Digital TV, Strain Gauge, WiMAX/Wireless Broadband, STB and DVR, Distributed Power System, Test and Measurement, Networking, Enterprise Server, Industrial PCs, Noise Sensitive Applications | |||
SiP12108_Typical ApplicationTypical Application for SiP12108 2.8 to 5.5V Input, 5A Synchronous Buck Regulator |
Vishay | Power Supplies | Wireless LAN, Digital TV, DSLAM, Opticals, STB and DVR, Digital AV, Distributed Power System, Test and Measurement, Networking, Mobile Computing, Storage System, Data Cards, Point-of-Load Regulations, Broadband Communications, Industrial PCs | |||
SiP12108A_Typical ApplicationTypical Application for SiP12108A 2.8 to 5.5V Input, 5A Synchronous Buck Regulator |
Vishay | Power Supplies | Wireless LAN, Digital TV, DSLAM, Opticals, STB and DVR, Digital AV, Distributed Power System, Test and Measurement, Networking, Mobile Computing, Storage System, Data Cards, Point-of-Load Regulations, Broadband Communications, Industrial PCs | |||
SiP12109_Typical ApplicationTypical Application for SiP12109 4A, 4.5 to 15V Input Synchronous Buck Regulator |
Vishay | Power Supplies | Wireless LAN, Digital TV, DSLAM, Opticals, STB and DVR, Digital AV, Distributed Power System, Test and Measurement, Networking, Mobile Computing, Storage System, Data Cards, Point-of-Load Regulations, Broadband Communications, Industrial PCs | |||
SiP12110_Typical ApplicationTypical Application for SiP12110 6A, 4.5 to 15 V Input Synchronous Buck Regulator |
Vishay | Power Supplies | Wireless LAN, DSL Modem, Digital TV, Opticals, STB and DVR, High Power Density, Distributed Power System, Test and Measurement, Networking, Mobile Computing, Storage System, Low-Voltage Applications, Server Processors, DSP, ASIC & FPGA Power Supply, Point-of-Load Regulations, Broadband Communications, Industrial PCs | |||