DS50002113B, Evaluation Board for MCP19110/11/18/19 Buck Power Supply Graphical User Interface

Reference Design using part MCP19111-E/MQ by Microchip Technology

Manufacturer

Microchip Technology
  • Application Category
    Power Supplies
  • Product Type
    DC to DC Single Output Power Supplies

Description

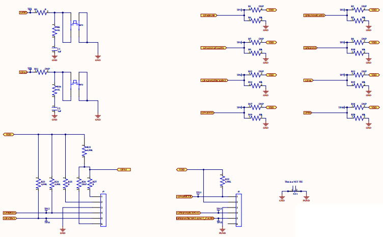
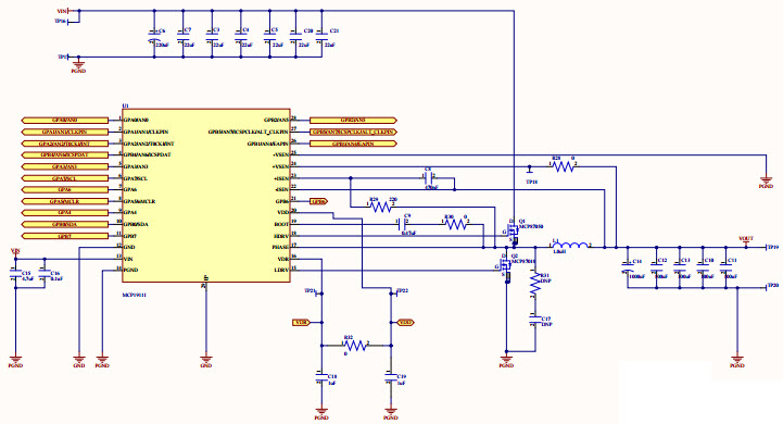
  • DS50002113B, Evaluation Board for MCP19111 is a digitally-enhanced PWM controller. It combines a pure-analog PWM controller with a supervisory microcontroller making it a fast, cost-effective and configurable power conversion solution. The MCP19111 is ideal for standard power conversion, LED drivers and battery charging applications. The MCP19111 Evaluation Board demonstrates how the MCP19111 device operates in a synchronous buck topology over a wide input voltage and load range. Nearly all operational and control system parameters are programmable by utilizing the integrated PIC microcontroller core. MPLAB X IDE can be used in conjunction with a Graphical User Interface (GUI) plug-in to easily configure the MCP19111

Key Features

  • Conversion Type
    DC to DC
  • Input Voltage
    5 to 12 V
  • Output Voltage
    0.5 to 3.6 V
  • Output Current
    30 A
  • Efficiency
    92 %
  • Topology
    Buck

We've updated our privacy policy. Please take a moment to review these changes. By clicking I Agree to Arrow Electronics Terms Of Use  and have read and understand the Privacy Policy and Cookie Policy.

Our website places cookies on your device to improve your experience and to improve our site. Read more about the cookies we use and how to disable them here. Cookies and tracking technologies may be used for marketing purposes.
By clicking “Accept”, you are consenting to placement of cookies on your device and to our use of tracking technologies. Click “Read More” below for more information and instructions on how to disable cookies and tracking technologies. While acceptance of cookies and tracking technologies is voluntary, disabling them may result in the website not working properly, and certain advertisements may be less relevant to you.
We respect your privacy. Read our privacy policy here