DN05114/D, Reference Design based on NCP1568 Active-Clamp Flyback

Reference Design using part NCP1568 by onsemi

Manufacturer

onsemi
  • Application Category
    Power Supplies
  • Product Type
    AC to DC Single Output Power Supplies

For End Products

  • Adapter

Description

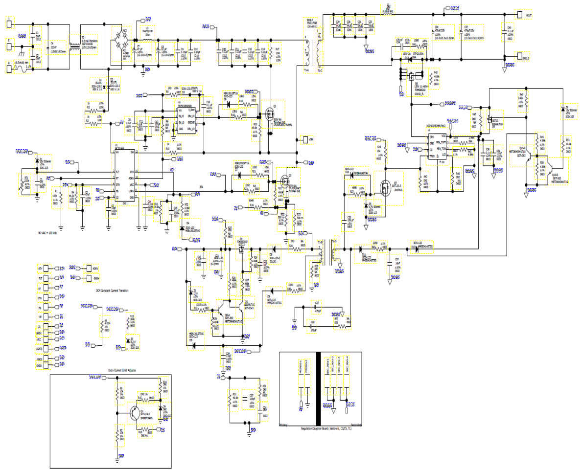
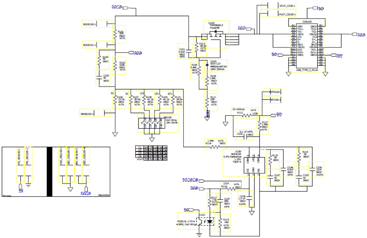
  • DN05114/D, Reference Design describes a 60W universal input 5V, 9V, 12V, 15V and 20V output evaluation board for laptop adapters. This featured power supply is an active-clamp flyback topology utilizing NCP1568 PWM controller, NCP51530 HB Driver, NCP4305 SR Controller and FDMS86202 SR FET

Key Features

  • Conversion Type
    AC to DC
  • Input Voltage
    90 to 265 (AC) V
  • Output Voltage
    20 V
  • Output Current
    3 A
  • Output Power
    60 W
  • Topology
    Flyback- Active Clamp

We've updated our privacy policy. Please take a moment to review these changes. By clicking I Agree to Arrow Electronics Terms Of Use  and have read and understand the Privacy Policy and Cookie Policy.

Our website places cookies on your device to improve your experience and to improve our site. Read more about the cookies we use and how to disable them here. Cookies and tracking technologies may be used for marketing purposes.
By clicking “Accept”, you are consenting to placement of cookies on your device and to our use of tracking technologies. Click “Read More” below for more information and instructions on how to disable cookies and tracking technologies. While acceptance of cookies and tracking technologies is voluntary, disabling them may result in the website not working properly, and certain advertisements may be less relevant to you.
We respect your privacy. Read our privacy policy here