DN05072/D, 125W Hi-PF Single Stage LED Driver Design Note

Reference Design using part NCL30001 by onsemi

Manufacturer

onsemi
  • Application Category
    Lighting
  • Product Type
    High Powered LED Driver

For End Products

  • LED Driver

Description

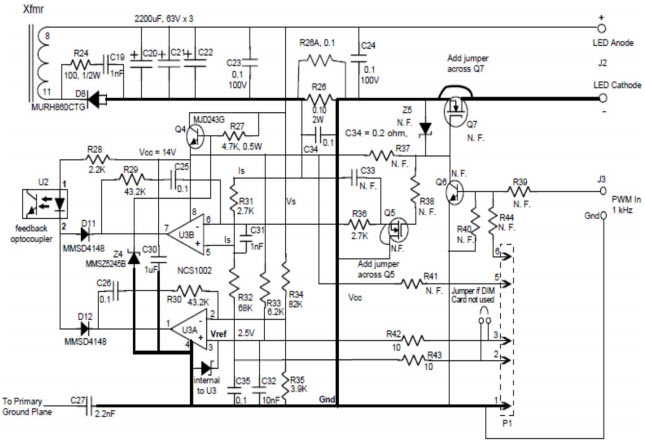
  • DN05072/D, Single Stage Power converters offer a cost effective way to provide power for LED applications with high input power factor and low THD. The most common CrM or Critical Conduction Mode solutions are typically limited to about 50 watts due to high peak currents characteristic of this approach. A CCM or Continuous Conduction Mode flyback converter offers higher power with reduced peak current while still providing high power factor and very low THD. This Design Note outlines modifying NCL30001 CCM solution described in Application Note AND8470 extending the output power up to 125 watts

Key Features

  • Input Voltage
    85 to 265 (AC) V
  • Output Voltage
    55 V
  • Output Current
    2.5 A
  • Output Power
    125 W

We've updated our privacy policy. Please take a moment to review these changes. By clicking I Agree to Arrow Electronics Terms Of Use  and have read and understand the Privacy Policy and Cookie Policy.

Our website places cookies on your device to improve your experience and to improve our site. Read more about the cookies we use and how to disable them here. Cookies and tracking technologies may be used for marketing purposes.
By clicking “Accept”, you are consenting to placement of cookies on your device and to our use of tracking technologies. Click “Read More” below for more information and instructions on how to disable cookies and tracking technologies. While acceptance of cookies and tracking technologies is voluntary, disabling them may result in the website not working properly, and certain advertisements may be less relevant to you.
We respect your privacy. Read our privacy policy here