ATSAMA5D4-XULT, SAMA5D4 Xplained Ultra Evaluation Kit for the SMART SAMA5D4 ARM Cortex-A5 based embedded Microprocessor unit (eMPU)
Reference Design using part ATSAMA5D44A-CU by Microchip Technology
Associated Documents
For End Products
- Lighting control systems
- Smart Energy
Description
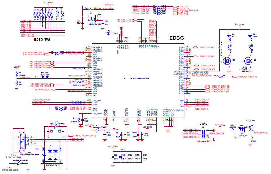
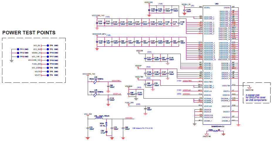
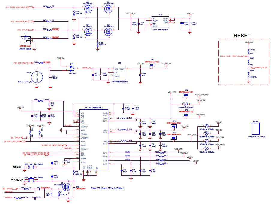
- ATSAMA5D4-XULT, SAMA5D4 Xplained Ultra Evaluation Kit describes the development and debugging capabilities for applications running on the SMART SAMA5D4 ARM Cortex-A5 based embedded Microprocessor unit (eMPU). The board is based on the SAMA5D4 Microprocessor and comes with a rich set of ready-to-use connectivity, an LCD and HDMI interface, an embedded debug interface unit, as well as storage peripherals and expansion headers for easy customization
Key Features
-
Embedded System TypeMCU
-
Family NameSAMA5
-
Core ProcessorARM Cortex-A5
Featured Parts (11)
| Part Number | Manufacturer | Type | Description | |||
|---|---|---|---|---|---|---|
|
|
MT47H128M16RT-25E:C | Micron Technology | DRAM Chip | DRAM Chip DDR2 SDRAM 2Gbit 128Mx16 1.8V 84-Pin FBGA Tray | Buy | |
|
|
MT47H128M16RT-25E:CTR | Micron Technology | DRAM Chip | DRAM Chip DDR2 SDRAM 2Gbit 128Mx16 1.8V 84-Pin FBGA Tray | Buy | |
|
|
MT47H128M16RT-25E:C | Micron Technology | DRAM Chip | DRAM Chip DDR2 SDRAM 2Gbit 128Mx16 1.8V 84-Pin FBGA Tray | Buy | |
|
|
SII9022ACNU | Lattice Semiconductor | Communication Misc | HDMI Transmitter 72-Pin QFN EP | Buy | |
|
|
AT32UC3A4256-C1UR | Microchip Technology | Microcontrollers - MCUs | MCU 32-bit AVR RISC 256KB Flash 1.85V/3.3V 100-Pin VFBGA T/R | Buy | |
|
|
NL17SZ126DFT2G | onsemi | Buffers and Line Drivers | Buffer/Line Driver 1-CH Non-Inverting 3-ST CMOS 5-Pin SC-88A T/R | Buy | |
|
|
KSZ8081RNBCA-TR | Microchip Technology | PHY | PHY 1-CH 10Mbps/100Mbps 3.3V 32-Pin QFN EP T/R | Buy | |
|
|
AT24MAC402-MAHM-T | Microchip Technology | EEPROM | EEPROM Serial-I2C 2K-bit 256 x 8 1.8V/2.5V/3.3V/5V 8-Pin UDFN EP T/R | Buy | |
|
|
SIL9022ACNU | Lattice Semiconductor | Communication Misc | HDMI Transmitter 72-Pin QFN EP | Buy | |
|
|
ACT8865QI305-T | Qorvo, Inc | PMIC Solutions | Power Management Unit to 32-Pin TQFN EP T/R | Buy | |
|
|
AT25DF321A-SH-T | Renesas Electronics | Flash | NOR Flash Serial (SPI, Dual SPI) 3.3V 32M-bit 4M x 8 5ns 8-Pin SOIC EIAJ T/R | Buy | |