AN2267: Implementation of Current Regulator for BLDC Motor Control with ST7FMC MCU
Reference Design using part L6386 by STMicroelectronics
For End Products
- Motion Motor Control
Description
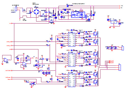
- Implementation of current regulator for BLDC motor control with ST7FMC MCU. A conventional method of controlling BLDC motors is to implement an inner current loop for torque/current control. Reference to this inner loop is provided either by an outer speed loop or by some other means based on application requirement. The linearity of inner current/torque loop is greatly affected by the faithfulness of current feedback
Key Features
-
Motor TypeAC Motor
Featured Parts (8)
| Part Number | Manufacturer | Type | Description | |||
|---|---|---|---|---|---|---|
|
|
TS272IPT | STMicroelectronics | Operational Amplifiers - Op Amps | Op Amp Dual GP 16V 8-Pin TSSOP T/R | Buy | |
|
|
VIPER12ASTR-E | STMicroelectronics | AC to DC Switching Converters | AC to DC Switching Converter Off-Line Switcher 66kHz T/R 8-Pin SO N | Buy | |
|
|
ST7FMC2R9T6 | STMicroelectronics | Microcontrollers - MCUs | MCU 8-bit ST7 CISC 60KB Flash 5V 64-Pin LQFP | Buy | |
|
|
TS272IDT | STMicroelectronics | Operational Amplifiers - Op Amps | Op Amp Dual GP 16V 8-Pin SO N T/R | Buy | |
|
|
TS272CDT | STMicroelectronics | Operational Amplifiers - Op Amps | Op Amp Dual GP 16V 8-Pin SO N T/R | Buy | |
|
|
TS272CPT | STMicroelectronics | Operational Amplifiers - Op Amps | Op Amp Dual GP 16V 8-Pin TSSOP T/R | Buy | |
|
|
ST7FMC2S7T6 | STMicroelectronics | Microcontrollers - MCUs | MCU 8-bit ST7 CISC 48KB Flash 5V 44-Pin LQFP Tray | Buy | |
|
|
VIPER12AS-E | STMicroelectronics | AC to DC Switching Converters | AC to DC Switching Converter Off-Line Switcher 66kHz Tube 8-Pin SO N | Buy | |