AN-4159 - Green Mode Buck Switch FSL336LR

Reference Design using part FSL336LRN by onsemi

Manufacturer

onsemi
  • Application Category
    Power Supplies
  • Product Type
    AC to DC Multi-Output Power Supplies

For End Products

  • Auxiliary Module
  • Home Appliances
  • Industrial Power Supply

Description

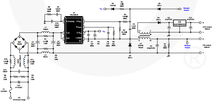
  • Application Note describes a detailed design method and procedure for a buck offline converter. The FSL336LR is designed for non-isolated topologies such as buck, buck-boost converter, and non-isolated flyback converter. This device is an integrated current-mode Pulse Width Modulation (PWM) controller and SenseFET

Key Features

  • Conversion Type
    AC to DC
  • Input Voltage
    85 to 265 (AC) V
  • Output Voltage
    3.3|15 V
  • Output Current
    0.1@3.3V|0.45@15V A
  • Output Power
    7.08 W
  • Topology
    Buck|Buck Boost|Flyback

We've updated our privacy policy. Please take a moment to review these changes. By clicking I Agree to Arrow Electronics Terms Of Use  and have read and understand the Privacy Policy and Cookie Policy.

Our website places cookies on your device to improve your experience and to improve our site. Read more about the cookies we use and how to disable them here. Cookies and tracking technologies may be used for marketing purposes.
By clicking “Accept”, you are consenting to placement of cookies on your device and to our use of tracking technologies. Click “Read More” below for more information and instructions on how to disable cookies and tracking technologies. While acceptance of cookies and tracking technologies is voluntary, disabling them may result in the website not working properly, and certain advertisements may be less relevant to you.
We respect your privacy. Read our privacy policy here