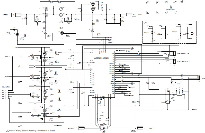
3.6V, 1 to 4-Cell, Lithium-Ion Battery Monitor for E-Bike

Reference Design using part BQ76PL102RGTT by Texas Instruments

Manufacturer

Texas Instruments
  • Application Category
    Battery Management
  • Product Type
    Battery Monitor

Associated Documents

For End Products

  • E-Bike
  • Portable Medical Instrumentation
  • Power Supplies
  • Test Equipment

Description

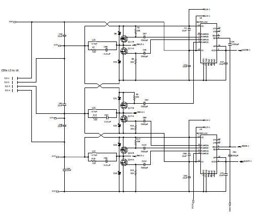
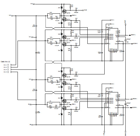
  • BQ78PL116 Lithium ion, rechargeable-type cells can be used with this EVM. Typical cell voltage rating is 3.6V nominal. The typical pack consists of 3-to-16 series connected cells and 1-to-4 parallel cells

Key Features

  • Battery Type
    Lithium-Ion
  • Input Voltage
    2.5 to 4.5 V
  • Output Voltage
    3.6 V
  • Number of Battery Cells
    1 to 4

We've updated our privacy policy. Please take a moment to review these changes. By clicking I Agree to Arrow Electronics Terms Of Use  and have read and understand the Privacy Policy and Cookie Policy.

Our website places cookies on your device to improve your experience and to improve our site. Read more about the cookies we use and how to disable them here. Cookies and tracking technologies may be used for marketing purposes.
By clicking “Accept”, you are consenting to placement of cookies on your device and to our use of tracking technologies. Click “Read More” below for more information and instructions on how to disable cookies and tracking technologies. While acceptance of cookies and tracking technologies is voluntary, disabling them may result in the website not working properly, and certain advertisements may be less relevant to you.
We respect your privacy. Read our privacy policy here