1 to 5-Cell, Lithium-Ion Battery Cell Fuel Gauging for Portable

Reference Design using part BQ2050 by Texas Instruments

Manufacturer

Texas Instruments
  • Application Category
    Battery Management
  • Product Type
    Battery Cell Fuel Gauging

For End Products

  • Portable

Description

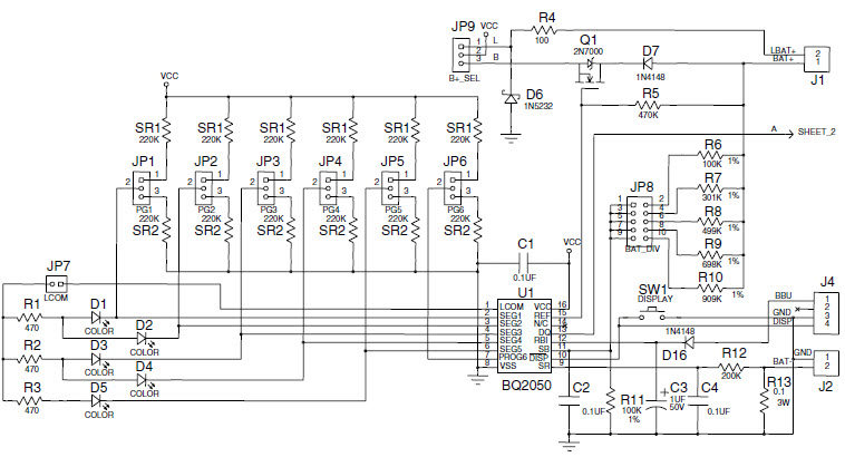
  • EV2050 Evaluation System provides a development and evaluation environment for bq2050 Power Gauge IC. EV2050 incorporates a bq2050 sense resistor, and all other hardware necessary to provide a power monitoring function for 1 to 5 series Li-Ion cells

Key Features

  • Battery Type
    Lithium-Ion
  • Number of Battery Cells
    1 to 5

We've updated our privacy policy. Please take a moment to review these changes. By clicking I Agree to Arrow Electronics Terms Of Use  and have read and understand the Privacy Policy and Cookie Policy.

Our website places cookies on your device to improve your experience and to improve our site. Read more about the cookies we use and how to disable them here. Cookies and tracking technologies may be used for marketing purposes.
By clicking “Accept”, you are consenting to placement of cookies on your device and to our use of tracking technologies. Click “Read More” below for more information and instructions on how to disable cookies and tracking technologies. While acceptance of cookies and tracking technologies is voluntary, disabling them may result in the website not working properly, and certain advertisements may be less relevant to you.
We respect your privacy. Read our privacy policy here