Arrow Electronic Components Online

MAX40109: Precision Signal Conditioning AFE for Pressure Sensor Applications

Analog Devices02 Jul 2024
A high-tech car interior featuring a futuristic digital dashboard with glowing blue interfaces
View all articles

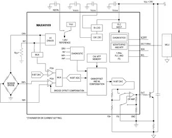
The MAX40109 sensor AFE has both analog and digital outputs. The digital 1-Wire/I2C interfaces program the calibration memory, the front-end Programmable gain amplifier (PGA)'s gain, and the internal current source that drives the sensors' bridge. The digital I2C interface can also be used to retrieve the digital output data and generate alarms.

The MAX40109 operates from 3V to 36V, is available in the Thin quad flat no-lead (TQFN) package and is specified over the -40°C to +125°C operating temperature range.

Key Features and Benefits

  • Analog Front-End to Interface with Resistive Bridge-Based Pressure Sensors
  • Temperature Measurement either directly from the Resistive Bridge or from an External Thermistor
  • Analog Zero-Pressure Offset Compensation
  • High-Precision PGA Front-End with 20 Gain Options
  • Analog and Digital Outputs
  • Digital 1-Wire, Power Line Communication (PLC) and I2C interfaces
  • Calibration Memory with Third-Order Polynomial for Compensation from Temperature and Non-Linearity
  • Internal Electromagnetic Interference (EMI) Rejection
  • Supply Voltage Range: 3V to 36V
  • Low 2mA (typ.) Supply Current
  • Available in TQFN package

Applications

  • Pressure Sensors
  • Strain Gauges
  • Force Sensors
  • Temperature Sensors
  • Wheatstone-Bridge

Evaluation Board

The MAX40109 can be evaluated with the MAX40109EVSYS.

Block Diagrams and Tables

A minimalist black and white design featuring the numbers prominently displayed in bold text.

A detailed black and white schematic diagram featuring various interconnected elements and symbols.

Article Tags

Analog Devices
ADI Electronics

Related Content

View all