STEVAL-ILL046V1, Evaluation Board based on ST1CC40 HB LED driver with inhibit in a QFN package

STMicroelectronics이 부품 ST1CC40PUR 을 사용하는 참조 설계

Manufacturer

STMicroelectronics
  • 응용 프로그램 카테고리
    Lighting
  • 제품 유형
    High Brightness LED Driver

최종 제품의 경우

  • Halogen Lighting
  • High-Brightness LED Driver
  • Signage Lighting

Description

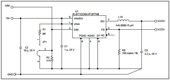
  • STEVAL-ILL046V1, Demonstration Board is based on the ST1CC40, which is an 850 kHz fixed switching frequency monolithic step-down DC-DC converter designed to operate as a precise constant current source with an adjustable current capability of up to 3A DC. In closed loop operation, the ST1CC40 feedback pin voltage is 100 mV thus the sensing resistor calculation is expressed as Rs = 100mV/ILED. The STEVAL-ILL046V1 is provided with 660 mA by connecting a 150 m-Ohm sensing resistor to the feedback pin. The overall application size is minimized, thanks to the high switching frequency and ceramic output capacitor compatibility

최종 제품의 경우

  • Input Voltage
    3 to 18 V
  • Output Current
    3 A
  • Number of Derived Elements
    3

개인정보 보호정책이 업데이트되었습니다. 잠시 시간을 내어 변경사항을 검토하시기 바랍니다. 동의를 클릭하면 Arrow Electronics 개인정보 보호정책 및 이용 조건에 동의하는 것입니다.

당사의 웹사이트에서는 사용자의 경험 향상과 사이트 개선을 위해 사용자의 기기에 쿠키를 저장합니다. 당사에서 사용하는 쿠키 및 쿠키 비활성화 방법에 대해 자세히 알아보십시오. 쿠키와 추적 기술은 마케팅 목적으로 사용될 수 있습니다. '동의'를 클릭하면 기기에 쿠키를 배치하고 추적 기술을 사용하는 데 동의하는 것입니다. 쿠키 및 추적 기술을 해제하는 방법에 대한 자세한 내용과 지침을 알아보려면 아래의 '자세히 알아보기'를 클릭하십시오. 쿠키 및 추적 기술 수락은 사용자의 자발적 선택이지만, 웹사이트가 제대로 작동하지 않을 수 있으며 사용자와 관련이 적은 광고가 표시될 수 있습니다. Arrow는 사용자의 개인정보를 존중합니다. 여기에서 당사의 개인정보 보호정책을 읽을 수 있습니다.