DC2440A, Demo Board based on LTC3374AEUHF High Accuracy 8-Channel Parallelable 1A Buck DC/DC

Analog Devices이 부품 LTC3374AEUHF 을 사용하는 참조 설계

Manufacturer

Analog Devices
  • 응용 프로그램 카테고리
    Power Supplies
  • 제품 유형
    DC to DC Multi-Output Power Supplies

최종 제품의 경우

  • Battery Management

Description

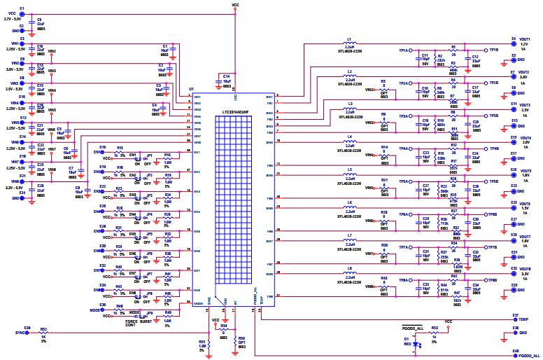
  • DC2440A, Demonstration Circuit is an 8-output power supply featuring the LTC3374A with improved efficiency and accuracy compared to the LTC3374. The LTC3374A has eight 1A synchronous buck regulators each with an independent VIN supply that can range from 2.25V to 5.5V (the minimum VCC supply voltage is 2.7V). The input range of the LTC3374A is ideal for single cell Li-Ion/Polymer battery applications. Up to four buck regulators may be paralleled together to create a higher power buck regulator with a single inductor

최종 제품의 경우

  • Conversion Type
    DC to DC
  • Input Voltage
    2.25 to 5.5 V
  • Output Voltage
    1|1.2|1.5|1.8|2|2.5|3|3.3 V
  • Output Current
    1 A
  • Topology
    Buck

개인정보 보호정책이 업데이트되었습니다. 잠시 시간을 내어 변경사항을 검토하시기 바랍니다. 동의를 클릭하면 Arrow Electronics 개인정보 보호정책 및 이용 조건에 동의하는 것입니다.

당사의 웹사이트에서는 사용자의 경험 향상과 사이트 개선을 위해 사용자의 기기에 쿠키를 저장합니다. 당사에서 사용하는 쿠키 및 쿠키 비활성화 방법에 대해 자세히 알아보십시오. 쿠키와 추적 기술은 마케팅 목적으로 사용될 수 있습니다. '동의'를 클릭하면 기기에 쿠키를 배치하고 추적 기술을 사용하는 데 동의하는 것입니다. 쿠키 및 추적 기술을 해제하는 방법에 대한 자세한 내용과 지침을 알아보려면 아래의 '자세히 알아보기'를 클릭하십시오. 쿠키 및 추적 기술 수락은 사용자의 자발적 선택이지만, 웹사이트가 제대로 작동하지 않을 수 있으며 사용자와 관련이 적은 광고가 표시될 수 있습니다. Arrow는 사용자의 개인정보를 존중합니다. 여기에서 당사의 개인정보 보호정책을 읽을 수 있습니다.