Adafruit Music Maker MP3 Shield for Arduino w/3W Stereo Amp - v1.0 | 1788
Adafruit Industries이 부품 VS1053B-L 을 사용하는 참조 설계
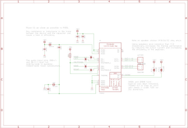
이미지
1 / 5
연관된 문서
최종 제품의 경우
- MP3 Player
- Portable Audio
- Stereo Audio System
Description
- Bend all audio files to your will with the Music Maker shield for Arduino. This powerful shield features the VS1053, an encoding/decoding (codec) chip that can decode a wide variety of audio formats such as MP3, AAC, Ogg Vorbis, WMA, MIDI, FLAC, WAV (PCM and ADPCM). It can also be used to record audio in both PCM (WAV) and compressed Ogg Vorbis. You can do all sorts of stuff with the audio as well such as adjusting bass, treble, and volume digitally. All this functionality is implemented in a light-weight SPI interface so that any Arduino can play audio from an SD card. There's also a special MIDI mode that you can boot the chip into that will read classic 31250 Kbaud MIDI data from an Arduino pin and act like a synth/drum machine - there are dozens of built-in drum and sample effects, but the chip is a pain to solder, and needs a lot of extras
최종 제품의 경우
-
Number of Channels1
-
Output Power3 W
-
Amplifier TypeClass-D
피쳐링 부품 (5)
| 부품 번호 | Manufacturer | Type | Description | |||
|---|---|---|---|---|---|---|
|
|
74HC4050D-Q100J | Nexperia | Buffers and Line Drivers | Buffer/Converter 6-CH Non-Inverting CMOS 16-Pin SO T/R Automotive AEC-Q100 | 구매 | |
|
|
TPA2012D2RTJRG4 | Texas Instruments | Audio Amplifiers | Audio Amp Speaker 2-CH Stereo 2.1W Class-D 20-Pin WQFN EP T/R | 구매 | |
|
|
74HC4050D,653 | Nexperia | Buffers and Line Drivers | Buffer/Converter 6-CH Non-Inverting CMOS 16-Pin SO T/R | 구매 | |
|
|
74HC4050D,653 | Nexperia | Buffers and Line Drivers | Buffer/Converter 6-CH Non-Inverting CMOS 16-Pin SO T/R | 구매 | |
|
|
ABM8G-12.288MHZ-4Y-T3 | Abracon | Crystals | Crystal 12.288MHz ±30ppm (Tol) ±30ppm (Stability) 10pF FUND 80Ohm 4-Pin Ultra Mini-CSMD T/R | 구매 | |