AD9233-125EBZ, Evaluation Board for Evaluating the AD9233 12-Bit, 125-MSPS, 1.8V ADC
Analog Devices이 부품 AD9233BCPZ-125 을 사용하는 참조 설계
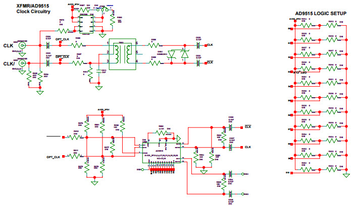
이미지
1 / 7
최종 제품의 경우
- Battery Powered Instrument
- Handheld Electronics
- Oscilloscope
- Receivers
- Ultrasound System
Description
- AD9233-125EBZ, Evaluation Board for Evaluating the AD9233, 12-Bit, 125-MSPS, 1.8V analog-to-digital converter, featuring a high performance sample-and-hold amplifier (SHA) and on-chip voltage reference. The product uses a multistage differential pipeline architecture with output error correction logic to provide 12-bit accuracy and guarantees no missing codes over the full operating temperature range. The wide bandwidth, truly differential SHA allows a variety of user-selectable input ranges and offsets, including single-ended applications
최종 제품의 경우
-
ADC Resolution12 Bit
-
ADC Sampling Rate125M SPS
피쳐링 부품 (26)
| 부품 번호 | Manufacturer | Type | Description | |||
|---|---|---|---|---|---|---|
|
|
AD9515BCPZ | Analog Devices | Clock Buffers and Drivers | Clock Divider Buffer 2-OUT 1-IN 1:2 32-Pin LFCSP EP Tray | 구매 | |
|
|
PIC12F629T-I/MD | Microchip Technology | Microcontrollers - MCUs | MCU 8-bit PIC RISC 1.75KB Flash 2.5V/3.3V/5V Automotive AEC-Q100 8-Pin DFN EP T/R | 구매 | |
|
|
PIC12F629T-E/MD | Microchip Technology | Microcontrollers - MCUs | MCU 8-bit PIC RISC 1.75KB Flash 2.5V/3.3V/5V 8-Pin DFN EP T/R Automotive AEC-Q100 | 구매 | |
|
|
PIC12F629T-I/MF | Microchip Technology | Microcontrollers - MCUs | MCU 8-bit PIC12 PIC RISC 1.75KB Flash 2.5V/3.3V/5V Automotive AEC-Q100 8-Pin DFN-S EP T/R | 구매 | |
|
|
AD8352ACPZ | Analog Devices | Special Purpose Amplifiers | SP Amp DIFF AMP Single 5.5V 16-Pin LFCSP EP | 구매 | |
|
|
PIC12F629-I/MF | Microchip Technology | Microcontrollers - MCUs | MCU 8-bit PIC RISC 1.75KB Flash 2.5V/3.3V/5V Automotive AEC-Q100 8-Pin DFN-S EP Tube | 구매 | |
|
|
PIC12F629T-I/SN | Microchip Technology | Microcontrollers - MCUs | MCU 8-bit PIC RISC 1.75KB Flash 2.5V/3.3V/5V 8-Pin SOIC N T/R | 구매 | |
|
|
PIC12F629-E/SN | Microchip Technology | Microcontrollers - MCUs | MCU 8-bit PIC RISC 1.75KB Flash 2.5V/3.3V/5V 8-Pin SOIC N Tube | 구매 | |
|
|
PIC12F629T-E/SN | Microchip Technology | Microcontrollers - MCUs | MCU 8-bit PIC RISC 1.75KB Flash 2.5V/3.3V/5V 8-Pin SOIC N T/R | 구매 | |
|
|
NC7WZ16L6X | onsemi | Buffers and Line Drivers | Buffer 2-CH Non-Inverting CMOS 6-Pin MicroPak T/R | 구매 | |
|
|
PIC12F629T-E/SNV08 | Microchip Technology | Microcontrollers - MCUs | MCU 8-bit PIC RISC 1.75KB Flash 2.5V/3.3V/5V 8-Pin SOIC N T/R Automotive AEC-Q100 | 구매 | |
|
|
PIC12F629T-I/SN138 | Microchip Technology | Microcontrollers - MCUs | MCU 8-bit PIC RISC 1.75KB Flash 2.5V/3.3V/5V Automotive AEC-Q100 8-Pin SOIC N T/R | 구매 | |