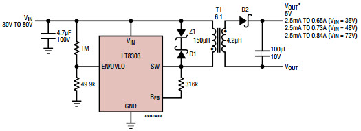
Typical Application Circuit for LT8303HS5 30 to 80 Vin, 5Vout Isolated Flyback Converter

Diseño de referencia usando la pieza LT8303HS5 de Analog Devices

Fabricante

Analog Devices
  • Categoría de aplicaciones
    Suministros de energía
  • Tipo de producto
    Suministros de energía una sola salida de CC a CC

Para productos finales

  • Automotive Power Supply
  • Auxiliary Module
  • Industrial Power Supply
  • Medical System
  • Telecom Power Supply

Descripción

  • Typical Application Circuit for LT8303HS5 30 to 80 Vin, 5Vout Isolated Flyback Converter. The LT8303 is a micropower high voltage isolated flyback converter. By sampling the isolated output voltage directly from the primary-side flyback waveform, the part requires no third winding or opto-isolator for regulation

Características clave

  • Conversion Type
    DC to DC
  • Input Voltage
    30 to 80 V
  • Output Voltage
    5 V
  • Output Power
    5 W
  • Efficiency
    85 %
  • Topology
    Flyback

Hemos actualizado nuestra política de privacidad. Por favor tome un momento para revisar estos cambios. Al hacer clic en Acepto, usted está de acuerdo con la Politica de Privacidad de Arrow Electronics y sus condiciones de uso.

Nuestro sitio Web coloca cookies en su dispositivo para mejorar su experiencia y nuestro sitio. Lea más sobre las cookies que utilizamos y cómo desactivarlas aquió. Es posible que se utilicen las cookies y tecnologías de seguimiento con fines de marketing.
Al hacer clic en "Aceptar", usted está consintiendo la colocación de cookies en su dispositivo y el uso de tecnologías de seguimiento. Haga clic en "Leer más" a continuación para obtener más información e instrucciones sobre cómo desactivar las cookies y tecnologías de seguimiento. Si bien la aceptación de cookies y tecnologías de seguimiento es voluntaria, la desactivación de estos puede resultar en que el sitio web no funcione correctamente, y es posible que ciertos anuncios sean menos relevantes para usted.
Respetamos su privacidad. Lea nuestra política de privacidad aquió