TPS60200EVM-145 is an evaluation tool for the 100mA low ripple charge pump TPS60200

Diseño de referencia usando la pieza TPS60200 de Texas Instruments

Fabricante

Texas Instruments
  • Categoría de aplicaciones
    Suministros de energía
  • Tipo de producto
    Suministros de energía una sola salida de CC a CC

Para productos finales

  • Boost Converter
  • Cordless Phone
  • Glucose Monitor
  • Instrumentation and Measurement
  • MP3 Player
  • Personal Digital Assistant
  • Portable Medical Instrumentation
  • Processor Power Management

Descripción

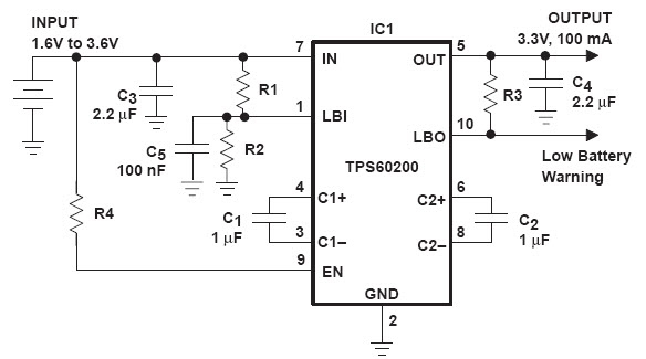
  • TPS60200EVM-145 is an evaluation tool for the 100mA low ripple charge pump TPS60200. With 1.6V to 3.6V input, it delivers a regulated low-ripple output voltage of 3.3V with up to 100mA. The development tool includes a tested evaluation module, a Design Guide (SLVU027) that contains the schematic, the bill of material, the component placement, the layout and the setup of the EVM. A datasheet of the TPS60200, TPS60201, TPS60202, TPS60203 (SLVS274) is also included, but please make sure that you download the latest version. LBI/LBO indicator is set to 2 V. Below an input voltage of 2 V LBO goes active. Additional Requirements the only necessity to use the EVM is a power source, either a DC source or a battery pack with two NiCd, NiMH or alcaline battery cells

Características clave

  • Conversion Type
    DC to DC
  • Input Voltage
    1.6 to 3.6 V
  • Output Voltage
    3.3 V
  • Output Current
    0.1 A
  • Topology
    Boost

Hemos actualizado nuestra política de privacidad. Por favor tome un momento para revisar estos cambios. Al hacer clic en Acepto, usted está de acuerdo con la Politica de Privacidad de Arrow Electronics y sus condiciones de uso.

Nuestro sitio Web coloca cookies en su dispositivo para mejorar su experiencia y nuestro sitio. Lea más sobre las cookies que utilizamos y cómo desactivarlas aquió. Es posible que se utilicen las cookies y tecnologías de seguimiento con fines de marketing.
Al hacer clic en "Aceptar", usted está consintiendo la colocación de cookies en su dispositivo y el uso de tecnologías de seguimiento. Haga clic en "Leer más" a continuación para obtener más información e instrucciones sobre cómo desactivar las cookies y tecnologías de seguimiento. Si bien la aceptación de cookies y tecnologías de seguimiento es voluntaria, la desactivación de estos puede resultar en que el sitio web no funcione correctamente, y es posible que ciertos anuncios sean menos relevantes para usted.
Respetamos su privacidad. Lea nuestra política de privacidad aquió