TND6320/D, 6.6 kW On Board EV Charger Reference Design

Diseño de referencia usando la pieza FAN9673Q de onsemi

Fabricante

onsemi
  • Categoría de aplicaciones
    Suministros de energía
  • Tipo de producto
    Suministros de energía de múltiples salidas de CC a CA

Para productos finales

  • Battery Charger

Descripción

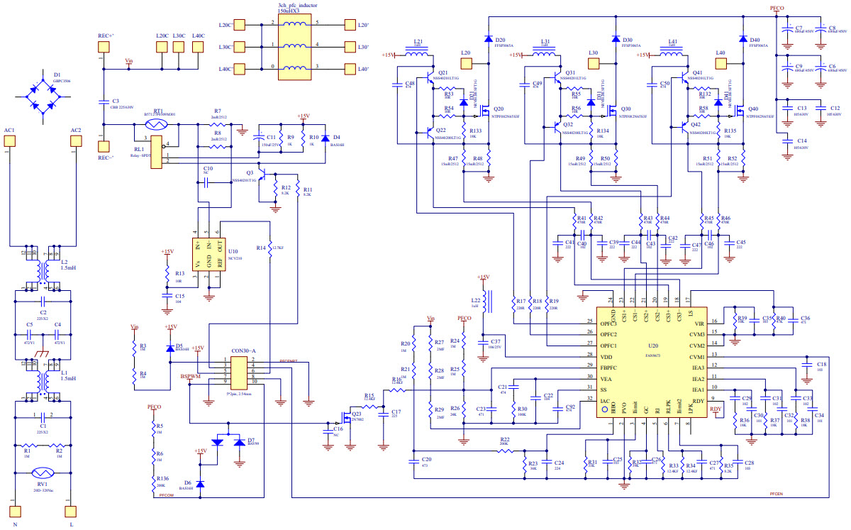
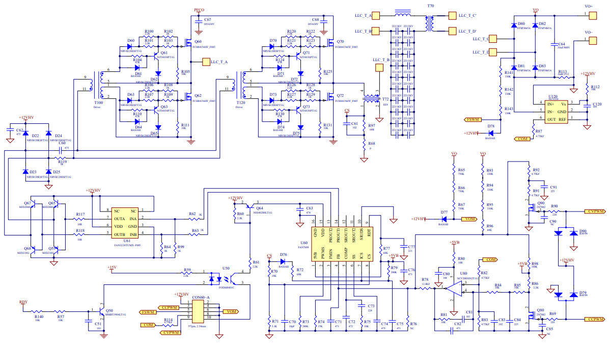
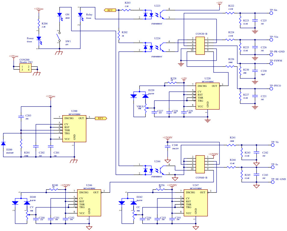
  • TND6320/D, 6.6 kW On Board EV Charger Reference design based on 3CH Interleave PFC + Full Bridge LLC topology for on-board EV charger Applications

Características clave

  • Conversion Type
    AC to DC
  • Input Voltage
    90 to 264 (AC) V
  • Output Voltage
    12|250 to 450 V
  • Output Current
    0.6@12V|16@250 to 450V A
  • Output Power
    6600 W
  • Efficiency
    94 %
  • Topology
    3CH Interleave PFC + Full Bridge LLC

Hemos actualizado nuestra política de privacidad. Por favor tome un momento para revisar estos cambios. Al hacer clic en Acepto, usted está de acuerdo con la Politica de Privacidad de Arrow Electronics y sus condiciones de uso.

Nuestro sitio Web coloca cookies en su dispositivo para mejorar su experiencia y nuestro sitio. Lea más sobre las cookies que utilizamos y cómo desactivarlas aquió. Es posible que se utilicen las cookies y tecnologías de seguimiento con fines de marketing.
Al hacer clic en "Aceptar", usted está consintiendo la colocación de cookies en su dispositivo y el uso de tecnologías de seguimiento. Haga clic en "Leer más" a continuación para obtener más información e instrucciones sobre cómo desactivar las cookies y tecnologías de seguimiento. Si bien la aceptación de cookies y tecnologías de seguimiento es voluntaria, la desactivación de estos puede resultar en que el sitio web no funcione correctamente, y es posible que ciertos anuncios sean menos relevantes para usted.
Respetamos su privacidad. Lea nuestra política de privacidad aquió