TIDA-00716, Xilinx Spartan 6 FPGA Power Reference Design with TPS650250

Diseño de referencia usando la pieza TPS650250RHB de Texas Instruments

Fabricante

Texas Instruments
  • Categoría de aplicaciones
    Administración de potencia
  • Tipo de producto
    Supervisor de potencial del microprocesador

Para productos finales

  • Blood Pressure Monitor
  • Human Machine Interface (HMI)
  • Industrial Drives

Descripción

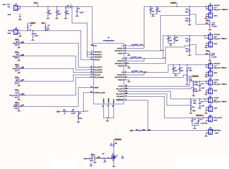
  • TIDA-00716, Xilinx Spartan 6 FPGA Power Reference Design with TPS650250. This design showcases the TPS650250 as an all-in-one IC used to supply the rails needed for powering the Spartan 6. This design is based on the Spartan 6 LXT family, but can be repurposed to power the Spartan 6 LX family. With user controlled external sequencing, separate enables and external resistor dividers, the TPS650250 offers a simple and flexible solution that can be leveraged across multiple designs across the Spartan 6 family. This power management IC has an input voltage range between 3.5 and 5.5V and can be run from a 5V supply or a single cell Li-Ion battery. This design has been tested and verified for industrial applications

Hemos actualizado nuestra política de privacidad. Por favor tome un momento para revisar estos cambios. Al hacer clic en Acepto, usted está de acuerdo con la Politica de Privacidad de Arrow Electronics y sus condiciones de uso.

Nuestro sitio Web coloca cookies en su dispositivo para mejorar su experiencia y nuestro sitio. Lea más sobre las cookies que utilizamos y cómo desactivarlas aquió. Es posible que se utilicen las cookies y tecnologías de seguimiento con fines de marketing.
Al hacer clic en "Aceptar", usted está consintiendo la colocación de cookies en su dispositivo y el uso de tecnologías de seguimiento. Haga clic en "Leer más" a continuación para obtener más información e instrucciones sobre cómo desactivar las cookies y tecnologías de seguimiento. Si bien la aceptación de cookies y tecnologías de seguimiento es voluntaria, la desactivación de estos puede resultar en que el sitio web no funcione correctamente, y es posible que ciertos anuncios sean menos relevantes para usted.
Respetamos su privacidad. Lea nuestra política de privacidad aquió