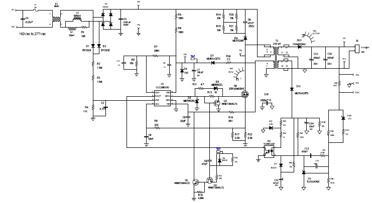
PMP5687, 150W 51.5V Bus Voltage Generator
Diseño de referencia usando la pieza UCC28810D de Texas Instruments
Para productos finales
- LED Lighting
Descripción
- PMP5687, 150W 51.5V Bus Voltage Generator. A transition mode Boost PFC and a TM Buck deliver from high line a clean 80mA current to a LED string, max. voltage 312V. The PCB board has been developed to fit into a T8 fluorescent tube, suitable for retrofit purpose. A PWM dimming input is also included
Características clave
-
Conversion TypeAC to DC
-
Input Voltage180 to 305 (AC) V
-
Output Voltage51.5 V
-
Output Current3 A
-
Output Power154.5 W
-
TopologyFlyback- PFC
Piezas destacadas (9)
| Número de pieza | Fabricante | Tipo | Descripción | |||
|---|---|---|---|---|---|---|
|
|
TL431ACDCKR | Texas Instruments | Voltage References | V-Ref Adjustable 2.495V to 36V 100mA 6-Pin SC-70 T/R | AÑADIR AL CARRITO | |
|
|
TL431AQDBVRSV | Texas Instruments | Voltage References | V-Ref Adjustable 2.495V to 36V 100mA 5-Pin SOT-23 T/R | AÑADIR AL CARRITO | |
|
|
TL431AQDBVR | Texas Instruments | Voltage References | V-Ref Adjustable 2.495V to 36V 100mA 5-Pin SOT-23 T/R | AÑADIR AL CARRITO | |
|
|
TL431AQDCKT | Texas Instruments | Voltage References | V-Ref Adjustable 2.495V to 36V 100mA 6-Pin SC-70 T/R | AÑADIR AL CARRITO | |
|
|
TCMT1107 | Vishay | Transistor and Photovoltaic Output Photocouplers | Optocoupler DC-IN 1-CH Transistor DC-OUT 4-Pin SSOP T/R | AÑADIR AL CARRITO | |
|
|
TL431ACDCKTE4 | Texas Instruments | Voltage References | V-Ref Adjustable 2.495V to 36V 100mA 6-Pin SC-70 T/R | AÑADIR AL CARRITO | |
|
|
TL431AIDBVT | Texas Instruments | Voltage References | V-Ref Adjustable 2.495V to 36V 100mA 5-Pin SOT-23 T/R | AÑADIR AL CARRITO | |
|
|
TL431ACDR | Texas Instruments | Voltage References | V-Ref Adjustable 2.495V to 36V 100mA 8-Pin SOIC T/R | AÑADIR AL CARRITO | |
|
|
UCC28810D | Texas Instruments | LED Drivers | LED Driver 7000uA Supply Current 8-Pin SOIC Tube | AÑADIR AL CARRITO | |