PMP11216, Synchronous Rectifier Controller Daughter Board Reference Design

Diseño de referencia usando la pieza UCC24630DBV de Texas Instruments

Fabricante

Texas Instruments
  • Categoría de aplicaciones
    Suministros de energía
  • Tipo de producto
    Suministros de energía de una sola salida de CA a CC

Descripción

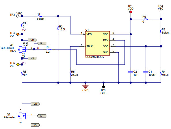
  • PMP11216, Synchronous Rectifier Controller Daughter Board Reference Design. The UCC24630 SR controller is a high performance controller and driver for N-channel MOSFET power devices used in secondary side synchronous rectification. Using a volt-second balance control method, the UCC24630 is ideal for flyback power supplies over a wide output voltage range since the IC is not directly connected to the MOSFET drain. The SR drive turn off threshold is not deponent on the MOSFET RDSON which allows optimizing for maximum conduction time

Características clave

  • Conversion Type
    AC to DC
  • Input Voltage
    90 to 264 (AC) V
  • Output Voltage
    20 V
  • Output Current
    3.4 A
  • Output Power
    68 W
  • Topology
    Flyback- DCM

Hemos actualizado nuestra política de privacidad. Por favor tome un momento para revisar estos cambios. Al hacer clic en Acepto, usted está de acuerdo con la Politica de Privacidad de Arrow Electronics y sus condiciones de uso.

Nuestro sitio Web coloca cookies en su dispositivo para mejorar su experiencia y nuestro sitio. Lea más sobre las cookies que utilizamos y cómo desactivarlas aquió. Es posible que se utilicen las cookies y tecnologías de seguimiento con fines de marketing.
Al hacer clic en "Aceptar", usted está consintiendo la colocación de cookies en su dispositivo y el uso de tecnologías de seguimiento. Haga clic en "Leer más" a continuación para obtener más información e instrucciones sobre cómo desactivar las cookies y tecnologías de seguimiento. Si bien la aceptación de cookies y tecnologías de seguimiento es voluntaria, la desactivación de estos puede resultar en que el sitio web no funcione correctamente, y es posible que ciertos anuncios sean menos relevantes para usted.
Respetamos su privacidad. Lea nuestra política de privacidad aquió