MCP73871EV, Evaluation Board for MCP73871 Li-Ion Battery Charger

Diseño de referencia usando la pieza MCP73871-2CCI/ML de Microchip Technology

Fabricante

Microchip Technology
  • Categoría de aplicaciones
    Administración de la batería
  • Tipo de producto
    Cargador de baterías

Para productos finales

  • Bluetooth Headset
  • Digital Camera
  • MP3 Player
  • Personal Digital Assistant
  • Portable Media Player
  • Portable Medical Devices
  • Smart Phone
  • Ultra Mobile PC

Descripción

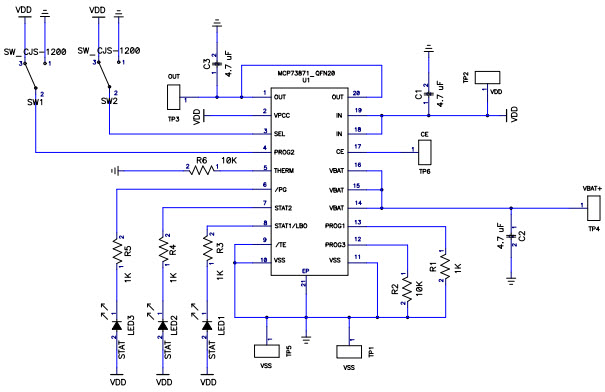
  • MCP73871EV, Evaluation Board for is designed to demonstrate the MCP73871 stand-alone linear Li-Ion battery charger with system power path and load sharing management control solution. The system load is also supported by the Li-Ion battery when input power is disconnected. A number of device options allow the MCP73871 device to be utilized in a variety of applications. Typical applications for the reference design are: SmartPhones, PDA, Portable Media Players, MP3 Players, Digital Cameras, Handheld Medical devices, Bluetooth headsets, Ultra-Mobile PC and Portable Communicators

Características clave

  • Battery Type
    Lithium-Ion
  • Number of Battery Cells
    1

Hemos actualizado nuestra política de privacidad. Por favor tome un momento para revisar estos cambios. Al hacer clic en Acepto, usted está de acuerdo con la Politica de Privacidad de Arrow Electronics y sus condiciones de uso.

Nuestro sitio Web coloca cookies en su dispositivo para mejorar su experiencia y nuestro sitio. Lea más sobre las cookies que utilizamos y cómo desactivarlas aquió. Es posible que se utilicen las cookies y tecnologías de seguimiento con fines de marketing.
Al hacer clic en "Aceptar", usted está consintiendo la colocación de cookies en su dispositivo y el uso de tecnologías de seguimiento. Haga clic en "Leer más" a continuación para obtener más información e instrucciones sobre cómo desactivar las cookies y tecnologías de seguimiento. Si bien la aceptación de cookies y tecnologías de seguimiento es voluntaria, la desactivación de estos puede resultar en que el sitio web no funcione correctamente, y es posible que ciertos anuncios sean menos relevantes para usted.
Respetamos su privacidad. Lea nuestra política de privacidad aquió