DC748A, Demo Board Using LT5534ESC6, 50MHz to 3GHz RF Power Detector with 60dB Dynamic Range, Vcc = 2.7V

Diseño de referencia usando la pieza LT5534ESC6 de Analog Devices

Fabricante

Analog Devices
  • Categoría de aplicaciones
    Comunicación inalámbrica
  • Tipo de producto
    Detectores de potencia RF

Para productos finales

  • Optical Networking
  • Wireless

Descripción

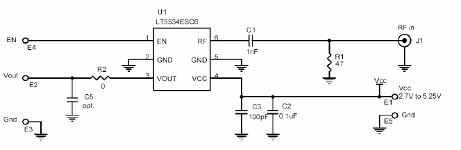
  • DC748A, Demonstration Circuit is a wide range RF power detector featuring the LT5534. The LT5534 is a 50MHz to 3GHz monolithic RF power detector capable of measuring RF signals over a 60dB dynamic range. The RF signal in a decibel scale is precisely converted into DC voltage on a linear scale. The 60dB input dynamic range is achieved using cascaded RF detectors and RF limiters

Características clave

  • Operating Frequency
    50 to 3000 MHz

Hemos actualizado nuestra política de privacidad. Por favor tome un momento para revisar estos cambios. Al hacer clic en Acepto, usted está de acuerdo con la Politica de Privacidad de Arrow Electronics y sus condiciones de uso.

Nuestro sitio Web coloca cookies en su dispositivo para mejorar su experiencia y nuestro sitio. Lea más sobre las cookies que utilizamos y cómo desactivarlas aquió. Es posible que se utilicen las cookies y tecnologías de seguimiento con fines de marketing.
Al hacer clic en "Aceptar", usted está consintiendo la colocación de cookies en su dispositivo y el uso de tecnologías de seguimiento. Haga clic en "Leer más" a continuación para obtener más información e instrucciones sobre cómo desactivar las cookies y tecnologías de seguimiento. Si bien la aceptación de cookies y tecnologías de seguimiento es voluntaria, la desactivación de estos puede resultar en que el sitio web no funcione correctamente, y es posible que ciertos anuncios sean menos relevantes para usted.
Respetamos su privacidad. Lea nuestra política de privacidad aquió