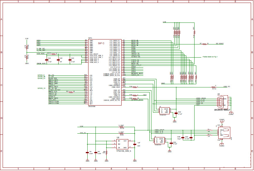
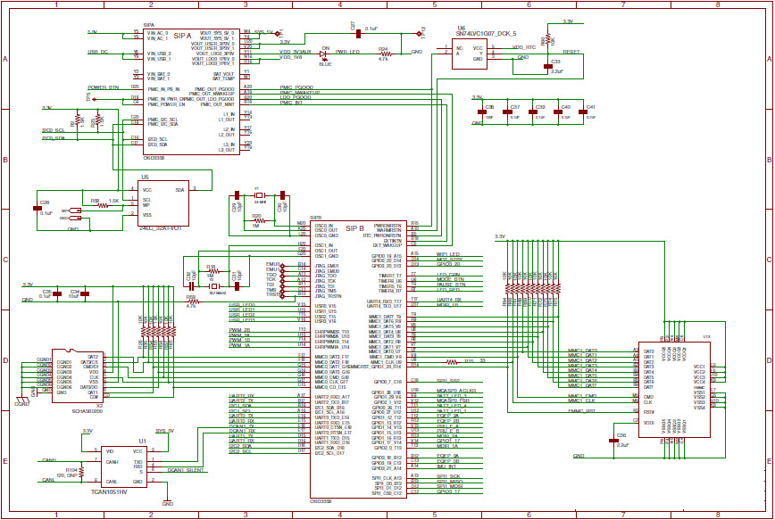
BBBLE-SC-568, BeagleBone Blue Development Board based on OSD3358 MPU ARM Cortex-A8
Diseño de referencia usando la pieza OSD3358-512M-BAS-A de BeagleBoard.org
Documentos asociados
Para productos finales
- Embedded Electronics
- Hobby & Education
- Robotics
Descripción
- BBBLE-SC-568, BeagleBone Blue Development Board is the affordable and complete robotics controller built around the popular BeagleBone open hardware computer. Linux-enabled, Blue is community-supported and fully open-source. High-performance, flexible networking capabilities are coupled with a real-time capable Linux system and a compelling set of peripherals for building mobile robots quickly and affordably. Utilizing the pre-configured Wi-Fi access point, starting your code development is as simple as connecting a battery and opening your web browser
Características clave
-
Embedded System TypeMPU
-
Core ProcessorARM Cortex-A8
-
PlatformBeagleBone Blue
Piezas destacadas (13)
| Número de pieza | Fabricante | Tipo | Descripción | |||
|---|---|---|---|---|---|---|
|
|
AOZ1284PI | Alpha and Omega Semiconductor | DC to DC Converter and Switching Regulator Chip | Conv DC-DC 3V to 36V Step Down Single-Out 0.8V to 30V 4A 8-Pin SOIC EP T/R | AÑADIR AL CARRITO | |
|
|
TXS0108ERGYR | Texas Instruments | Level Translators | Voltage Level Translator 8-CH Bidirectional 20-Pin VQFN EP T/R | AÑADIR AL CARRITO | |
|
|
RS-032G05A3-SM RT | C&K | Switch Tactile | Switch Tactile OFF Mom SPST Rectangular Button Gull Wing 0.05A 12VDC 30000Cycles 2.45N SMD T/R | AÑADIR AL CARRITO | |
|
|
TB6612FNG(O,C,8,EL) | Toshiba | Motor Controller and Driver ICs | DC Motor Driver 3V 24-Pin SSOP T/R | AÑADIR AL CARRITO | |
|
|
24LC32AT-I/OT | Microchip Technology | EEPROM | EEPROM Serial-I2C 32K-bit 4K x 8 3.3V/5V 5-Pin SOT-23 T/R | AÑADIR AL CARRITO | |
|
|
SN74LV1T126DBVR | Texas Instruments | Buffers and Line Drivers | Schmitt Trigger Buffer/Line Driver 1-CH Non-Inverting 3-ST CMOS 5-Pin SOT-23 T/R | AÑADIR AL CARRITO | |
|
|
TPS2105DBVR | Texas Instruments | Power Muxes | Pwr Mux 2.7V to 5.5V 0.5A 5-Pin SOT-23 T/R | AÑADIR AL CARRITO | |
|
|
AP1509-50SG-13 | Diodes Incorporated | DC to DC Converter and Switching Regulator Chip | Conv DC-DC 4.5V to 22V Step Down Single-Out 5V 2A 8-Pin SOP T/R | AÑADIR AL CARRITO | |
|
|
RS032G05A3SMRT | C&K | Switch Tactile | Switch Tactile OFF Mom SPST Rectangular Button Gull Wing 0.05A 12VDC 30000Cycles 2.45N SMD T/R | AÑADIR AL CARRITO | |
|
|
S-8261AAJMD-G2JT2G | ABLIC Inc | Battery Management ICs | Battery Protection Li-Ion/Li-Pol 6-Pin SOT-23 T/R | AÑADIR AL CARRITO | |
|
|
SN74LVC1G07DCKR | Texas Instruments | Buffers and Line Drivers | Buffer/Driver 1-CH Non-Inverting Open Drain CMOS 5-Pin SC-70 T/R | AÑADIR AL CARRITO | |
|
|
WL1835MODGBMOCR | Texas Instruments | Combo Wireless Modules | WLAN+BT Module 2400MHz to 2480MHz 100-Pin QFM T/R | AÑADIR AL CARRITO | |