AEKD-USBTYPEC1, USB Type-C and USB Power Delivery Evaluation Kit based on the Automotive Grade SPC58 MCU and AutoDevKit Development Initiative
Diseño de referencia usando la pieza SPC584 de STMicroelectronics
Documentos asociados
Para productos finales
- Automotive Applications
Descripción
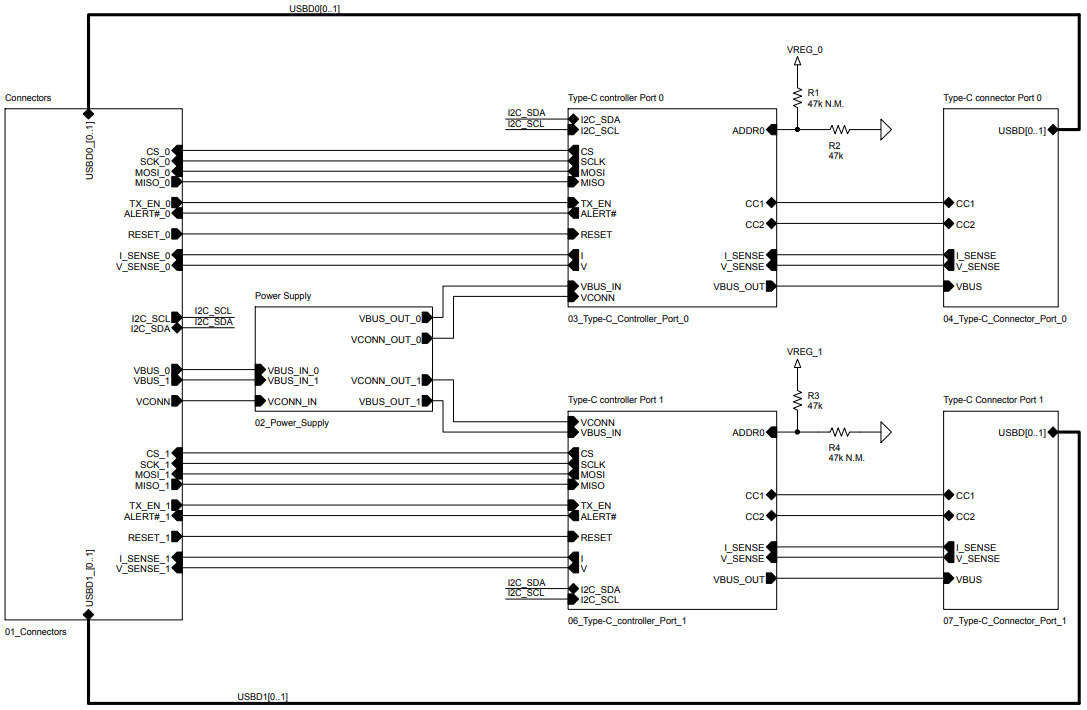
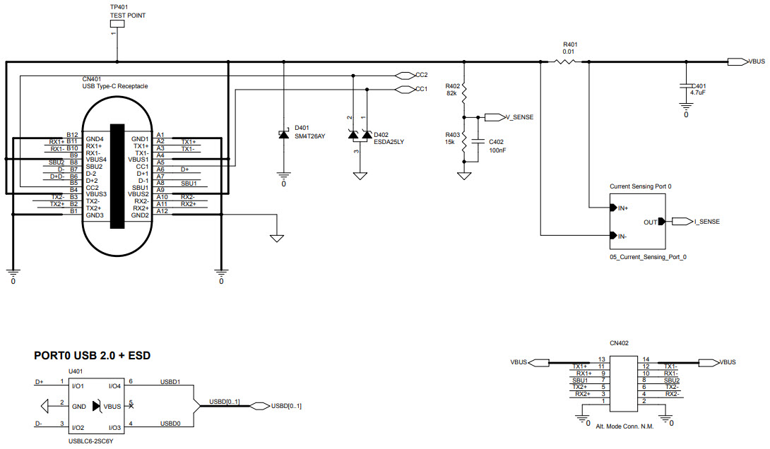
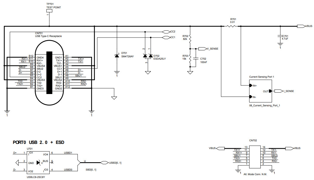
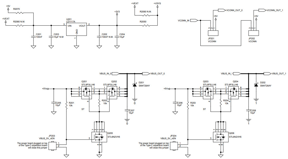
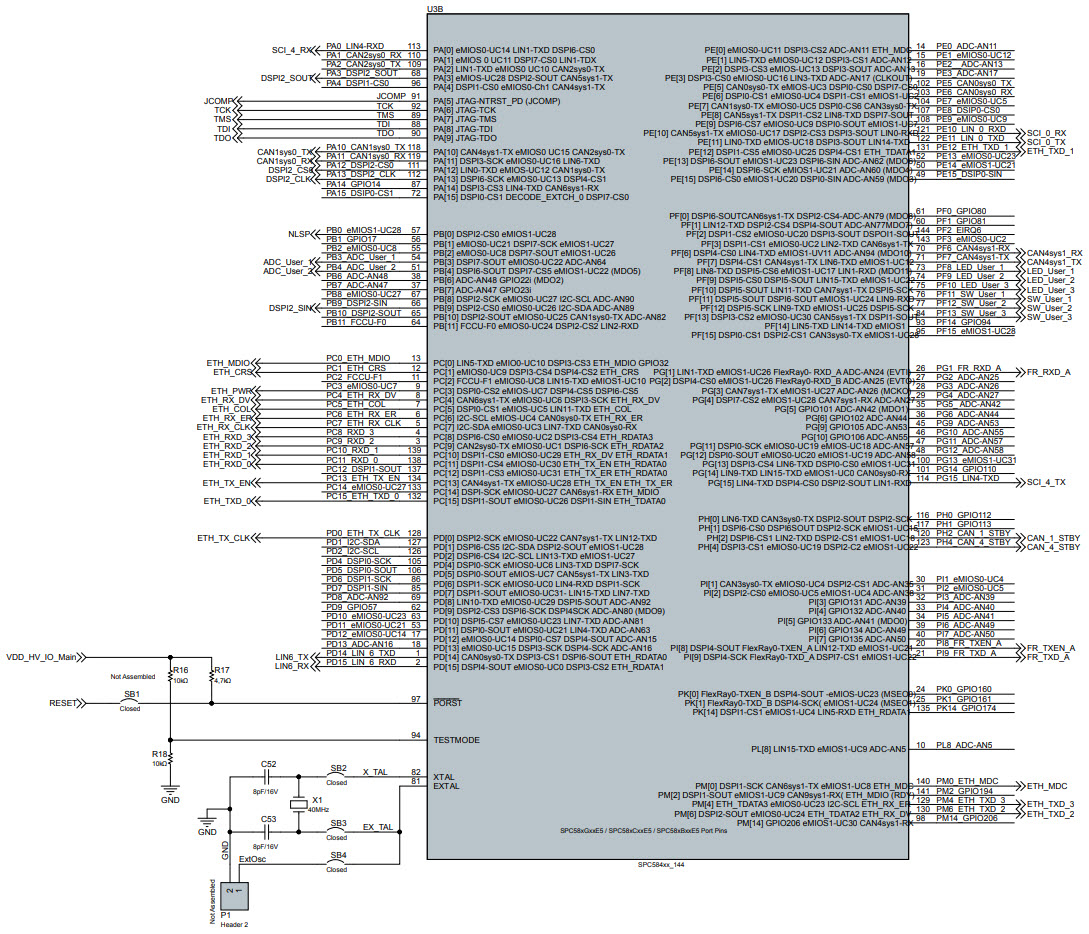
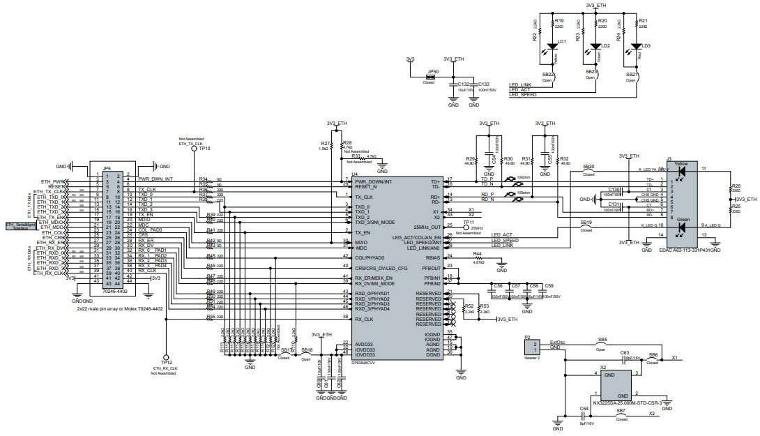
- AEKD-USBTYPEC1, Evaluation Kit is designed to let you test the USB Power Delivery protocol stack implemented on the ASIL-B automotive grade 32-bit Power Architecture microcontroller SPC58 C (Chorus) line (from 1 to 10 MB flash, single or multi-core, including ISO CAN FD and Ethernet peripherals)
Piezas destacadas (43)
| Número de pieza | Fabricante | Tipo | Descripción | |||
|---|---|---|---|---|---|---|
|
|
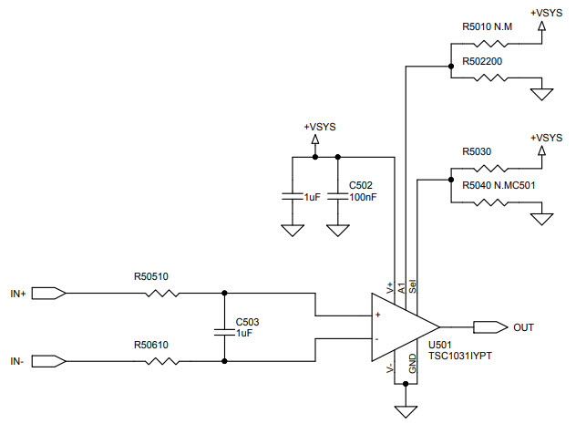
TSC1031IYPT | STMicroelectronics | Special Purpose Amplifiers | SP Amp Current Sense Amp Single 0V/5.5V Automotive AEC-Q100 8-Pin TSSOP T/R | AÑADIR AL CARRITO | |
|
|
MCP2562FDT-H/SN | Microchip Technology | Controller Area Network - CAN Transceivers | CAN 8Mbps Normal/Standby 2.5V/3.3V/5V Automotive AEC-Q100 8-Pin SOIC N T/R | AÑADIR AL CARRITO | |
|
|
STM6315RDW13F | STMicroelectronics | Supervisory Circuits | Processor Supervisor 2.63V 1 Active Low/Open Drain 4-Pin SOT-143 T/R | AÑADIR AL CARRITO | |
|
|
MCP2562FDT-E/SN | Microchip Technology | Controller Area Network - CAN Transceivers | CAN 8Mbps Normal/Standby 2.5V/3.3V/5V Automotive AEC-Q100 8-Pin SOIC N T/R | AÑADIR AL CARRITO | |
|
|
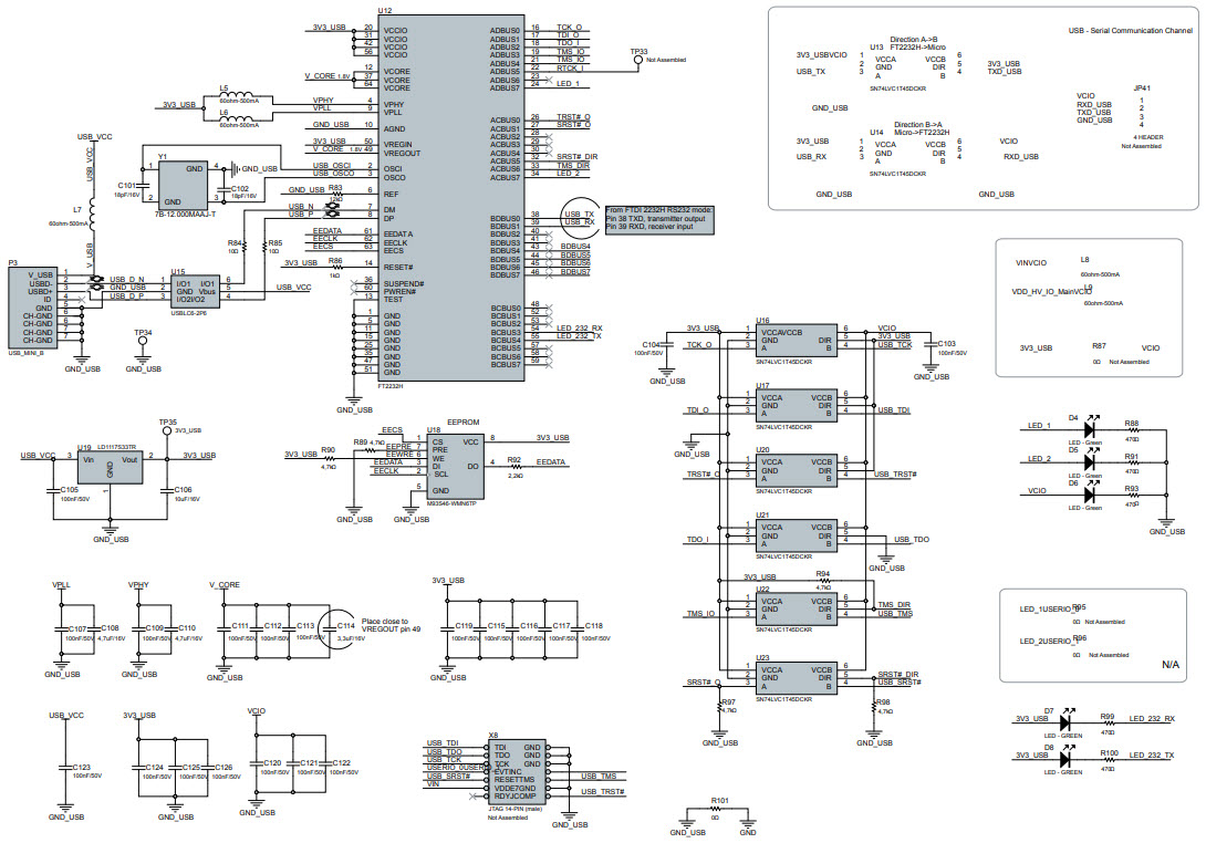
SN74LVC1T45DCKR | Texas Instruments | Level Translators | Voltage Level Translator 1-CH Bidirectional 6-Pin SC-70 T/R | AÑADIR AL CARRITO | |
|
|
DP83848CVV | Texas Instruments | PHY | PHY 1-CH 10Mbps/100Mbps 3.3V 48-Pin LQFP Tray | AÑADIR AL CARRITO | |
|
|
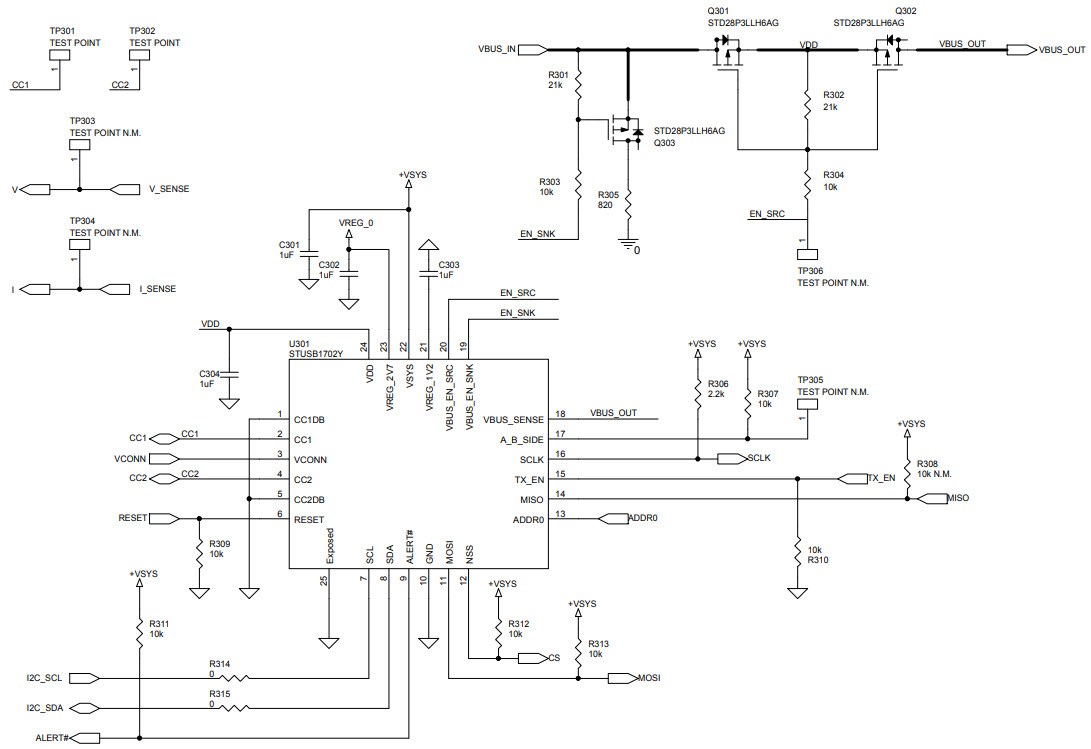
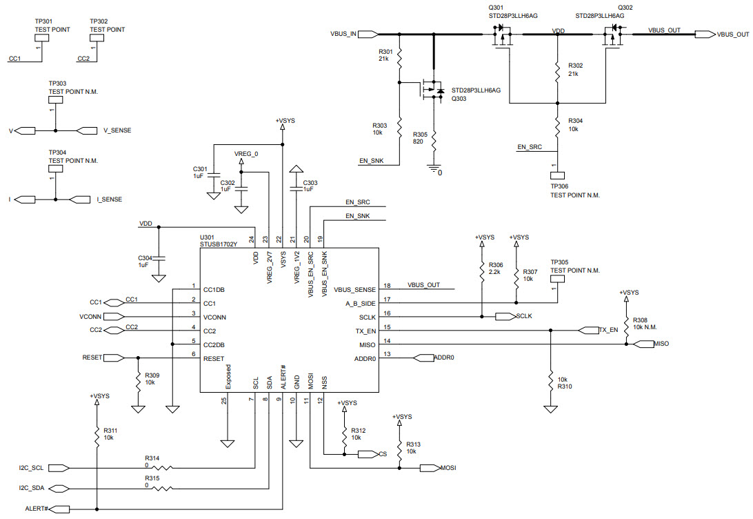
STUSB1702YQTR | STMicroelectronics | USB Interface ICs | Super Speed Basic USB Type-C Controller USB 2.0/USB 3.0 T/R Automotive AEC-Q100 24-Pin QFN EP | AÑADIR AL CARRITO | |
|
|
MCP2562FD-E/P | Microchip Technology | Controller Area Network - CAN Transceivers | CAN 8Mbps Normal/Standby 2.5V/3.3V/5V Automotive AEC-Q100 8-Pin PDIP Tube | AÑADIR AL CARRITO | |
|
|
MCP2562FDT-E/MF | Microchip Technology | Controller Area Network - CAN Transceivers | CAN 8Mbps Normal/Standby 2.5V/3.3V/5V Automotive AEC-Q100 8-Pin DFN EP T/R | AÑADIR AL CARRITO | |
|
|
MCP2562FD-H/MF | Microchip Technology | Controller Area Network - CAN Transceivers | CAN 8Mbps Normal/Standby 2.5V/3.3V/5V Automotive AEC-Q100 8-Pin DFN EP Tube | AÑADIR AL CARRITO | |
|
|
LD1117S33TR | 4-Pin LDO Linear Regulator | STMicroelectronics | Linear Regulators | LDO Regulator Pos 3.3V 1.3A 4-Pin(3+Tab) SOT-223 T/R | AÑADIR AL CARRITO | |
|
|
MCP2562FD-H/SN | Microchip Technology | Controller Area Network - CAN Transceivers | CAN 8Mbps Normal/Standby 2.5V/3.3V/5V Automotive AEC-Q100 8-Pin SOIC N Tube | AÑADIR AL CARRITO | |