3.3V DC to DC Single Output Power Supply for Consumer Electronics

Diseño de referencia usando la pieza LM3477 de Texas Instruments

Fabricante

Texas Instruments
  • Categoría de aplicaciones
    Suministros de energía
  • Tipo de producto
    Suministros de energía una sola salida de CC a CC

Documentos asociados

Para productos finales

  • Battery Management
  • Cable Modem
  • Consumer Electronics
  • Distributed Control System
  • Laptop
  • Notebook
  • Printers

Descripción

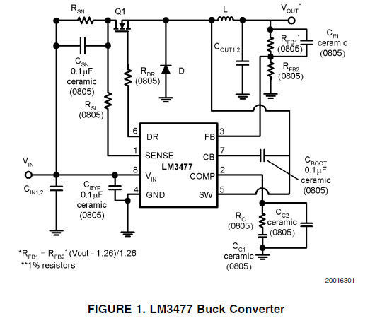
  • LM3477 is a current mode, high-side N channel FET controller. It is most commonly used in buck configurations

Características clave

  • Conversion Type
    DC to DC
  • Input Voltage
    4.5 to 15 V
  • Output Voltage
    3.3 V
  • Output Current
    0 to 1.6 A
  • Efficiency
    93 %
  • Topology
    Buck

Hemos actualizado nuestra política de privacidad. Por favor tome un momento para revisar estos cambios. Al hacer clic en Acepto, usted está de acuerdo con la Politica de Privacidad de Arrow Electronics y sus condiciones de uso.

Nuestro sitio Web coloca cookies en su dispositivo para mejorar su experiencia y nuestro sitio. Lea más sobre las cookies que utilizamos y cómo desactivarlas aquió. Es posible que se utilicen las cookies y tecnologías de seguimiento con fines de marketing.
Al hacer clic en "Aceptar", usted está consintiendo la colocación de cookies en su dispositivo y el uso de tecnologías de seguimiento. Haga clic en "Leer más" a continuación para obtener más información e instrucciones sobre cómo desactivar las cookies y tecnologías de seguimiento. Si bien la aceptación de cookies y tecnologías de seguimiento es voluntaria, la desactivación de estos puede resultar en que el sitio web no funcione correctamente, y es posible que ciertos anuncios sean menos relevantes para usted.
Respetamos su privacidad. Lea nuestra política de privacidad aquió