Arrow Electronic Components Online

AD4854: Buffered, 4-channel simultaneous sampling, 20-bit 1MSPS DAS

IoT30 Jul 2025
Hand operating joystick in cockpit setting
View all articles

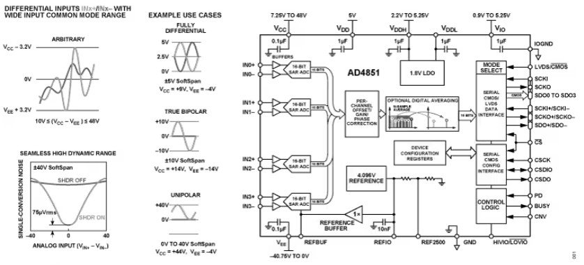
The AD4854 is a fully buffered, 4-channel simultaneous sampling, 20-bit, 1MSPS data acquisition system (DAS) with differential, wide common-mode range inputs.

Operating from a 5V low voltage supply, flexible input buffer supplies, and using the precision low drift internal reference and reference buffer, the AD4854 allows the SoftSpan range of each channel to be independently configured to match the application signal swing, minimizing additional external signal conditioning. To further maximize single-conversion dynamic range, the AD4854 incorporates seamless high dynamic range (SHDR) technology. When enabled, the input signal path gain of the channel is automatically optimized on a sample-by-sample basis, minimizing converter noise on each sample without impacting linearity.
 
The 11MHz bandwidth, picoamp input analog buffers, wide input common-mode range, and 120dB common-mode rejection ratio (CMRR) of the AD4854 allow the DAS to directly digitize input signals with arbitrary swings on INx+ and INx−. Its input signal flexibility, combined with ±160μV integral nonlinearity (INL), no missing codes at 20 bits, 97.2dB signal to noise ratio (SNR), and 111.4dB dynamic range, make the AD4854 an ideal choice for applications requiring high accuracy, throughput, and precision in a compact solution footprint. Enabling 24-bit oversampling offers further SNR and dynamic range improvements. Optional per channel offset, gain, and phase adjustment provide the ability to calibrate and remove system-level errors upstream to the DAS.
 
The AD4854 features a serial peripheral interface (SPI) register configuration bus (0.9V to 5.25V) and supports both low voltage differential signaling buses (LVDS) and complementary metal-oxide semiconductor (CMOS) conversion data output buses, selectable using the LVDS/CMOS pin. Between one and four lines of data output can be employed in CMOS mode, allowing the user to optimize bus width and throughput.
 
The 7.00mm × 7.00mm, 64-ball, ball grid array (BGA) of the AD4854 includes all critical power supply and reference bypass capacitors, minimizing full solution footprint and component count and reducing sensitivity to application printed circuit board (PCB) layout. The device operates over an extended industrial temperature range of −40°C to +125°C.
 
Note that throughout this data sheet, multifunction pins such as LVDS/CMOS are referred to either by the entire pin name or by a single function of the pin. For example, LVDS when only that function is relevant.

Key Features and Benefits

Complete 20-bit data acquisition system

  • Simultaneous sampling of 4 internally buffered channels
  • 1MSPS per channel throughput
  • Differential, wide common-mode range inputs
  • ±75pA typical input leakage at 25°C
  • Full-scale input step settling time < 300ns
  • Integrated reference and reference buffer (4.096V)
  • Integrated supply decoupling capacitors
  • 57mW per channel at 1MSPS, power scales with throughput

Minimal external signal conditioning
Seamless high dynamic range

  • Per sample, per channel automatic gain ranging
  • Maintains ppm-level INL

Per channel SoftSpan input ranges, bipolar or unipolar

  • ±40V, ±25V, ±20V, ±12.5V, ±10V, ±6.25V, ±5V, ±2.5V
  • 0V to 40V, 25V, 20V, 12.5V, 10V, 6.25V, 5V, 2.5V

Rail-to-rail input overdrive tolerance
High performance

  • INL: ±160μV typical (±40V range)
  • SNR: 97.2dB single-conversion typical (±40V range)
  • DR: 111.4dB single-conversion typical (±40V range)
  • THD: −117dB typical (±40V range)
  • CMRR: 120dB typical

Digital flexibility

  • SPI CMOS (0.9V to 5.25V) and LVDS serial input and output
  • Optional oversampling with 16-bit digital averaging
  • Optional offset, gain, and phase correction

7.00mm × 7.00mm, 64-ball BGA full solution footprint

Applications

  • Automatic test equipment
  • Avionics and aerospace
  • Instrumentation and control systems
  • Semiconductor manufacturing
  • Test and measurement

Evaluation Board

The AD4854 can be evaluated with the EVAL-AD4858.

Block Diagrams and Tables

AD8451 Circuit Diagram with Specifications

64-Ball BGA Package Pinout Diagram

Article Tags

Global
Analog Devices
Internet of Things (IoT)
Article
Transceivers

Related Content