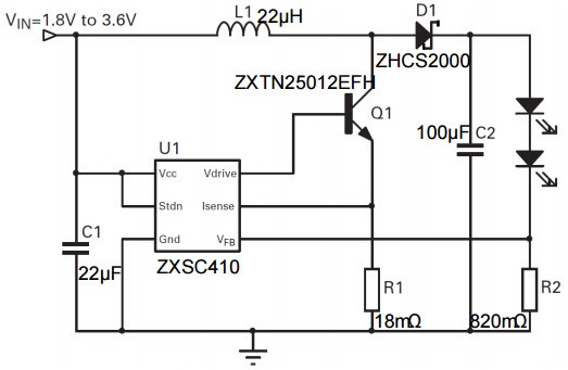
Typical Application for ZXSC410 DC-DC Boost Switching Controller for Battery Powered Two 1W LED Lamp

Reference Design using part ZXSC410E6 by Diodes Incorporated

Manufacturer

Diodes Incorporated
  • Application Category
    Power Supplies
  • Product Type
    DC to DC Single Output Power Supplies

For End Products

  • Battery-Powered Consumer Products
  • High-Brightness LED Driver
  • LCD Bias Supply

Description

  • Typical Application for ZXSC410 DC-DC Boost Switching Controller for Battery Powered Two 1W LED Lamp. The ZXSC410 is DC-DC boost controllers. Their wide input voltage range makes them suitable for operation for a number of battery configurations including single Li-Ion cell and 2~3 alkaline/NiCd/NiMH cells

Key Features

  • Conversion Type
    DC to DC
  • Topology
    Boost

We've updated our privacy policy. Please take a moment to review these changes. By clicking I Agree to Arrow Electronics Terms Of Use  and have read and understand the Privacy Policy and Cookie Policy.

Our website places cookies on your device to improve your experience and to improve our site. Read more about the cookies we use and how to disable them here. Cookies and tracking technologies may be used for marketing purposes.
By clicking “Accept”, you are consenting to placement of cookies on your device and to our use of tracking technologies. Click “Read More” below for more information and instructions on how to disable cookies and tracking technologies. While acceptance of cookies and tracking technologies is voluntary, disabling them may result in the website not working properly, and certain advertisements may be less relevant to you.
We respect your privacy. Read our privacy policy here