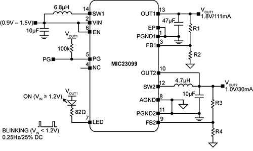
Typical Application for MIC23099: Single AA/AAA Cell Step-Up/Step-Down Regulators with Battery Monitoring

Reference Design using part MIC23099YFT by Microchip Technology

Manufacturer

Microchip Technology
  • Application Category
    Power Supplies
  • Product Type
    DC to DC Single Output Power Supplies

For End Products

  • Portable
  • Wireless Headset

Description

  • Typical Application for MIC23099: Single AA/AAA Cell Step-Up/Step-Down Regulators with Battery Monitoring. The MIC23099 is a high-efficiency, low-noise, dual-output, integrated power-management solution for single-cell alkaline or NiMH battery applications. The synchronous boost output voltage (V OUT1 ) is enabled first and is powered from the battery. Next the synchronous buck output (V OUT2 ), which is powered from the boost output voltage, is enabled. This configuration allows V OUT2 to be independent of battery voltage, thereby allowing the buck output voltage to be higher or lower than the battery voltage

Key Features

  • Conversion Type
    DC to DC
  • Topology
    Buck Boost

We've updated our privacy policy. Please take a moment to review these changes. By clicking I Agree to Arrow Electronics Terms Of Use  and have read and understand the Privacy Policy and Cookie Policy.

Our website places cookies on your device to improve your experience and to improve our site. Read more about the cookies we use and how to disable them here. Cookies and tracking technologies may be used for marketing purposes.
By clicking “Accept”, you are consenting to placement of cookies on your device and to our use of tracking technologies. Click “Read More” below for more information and instructions on how to disable cookies and tracking technologies. While acceptance of cookies and tracking technologies is voluntary, disabling them may result in the website not working properly, and certain advertisements may be less relevant to you.
We respect your privacy. Read our privacy policy here