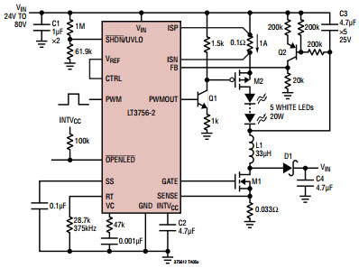
Typical Application Circuit for LT3756EUD-1 Buck Mode 1A LED Driver with High Dimming Ratio and Open LED Reporting

Reference Design using part LT3756EUD-1 by Analog Devices

Manufacturer

Analog Devices
  • Application Category
    Lighting
  • Product Type
    General LED Driver

For End Products

  • LED Lighting

Description

  • Typical Application Circuit for LT3756EUD-1 Buck Mode 1A LED Driver with High Dimming Ratio and Open LED Reporting. The LT3756-1 is a DC/DC controllers designed to operate as a constant-current source for driving high current LEDs. It drives a low side external N-channel power MOSFET from an internal regulated 7.15V supply

Key Features

  • Input Voltage
    24 to 80 V
  • Output Current
    1 A
  • Output Power
    20 W
  • Number of Derived Elements
    5

We've updated our privacy policy. Please take a moment to review these changes. By clicking I Agree to Arrow Electronics Terms Of Use  and have read and understand the Privacy Policy and Cookie Policy.

Our website places cookies on your device to improve your experience and to improve our site. Read more about the cookies we use and how to disable them here. Cookies and tracking technologies may be used for marketing purposes.
By clicking “Accept”, you are consenting to placement of cookies on your device and to our use of tracking technologies. Click “Read More” below for more information and instructions on how to disable cookies and tracking technologies. While acceptance of cookies and tracking technologies is voluntary, disabling them may result in the website not working properly, and certain advertisements may be less relevant to you.
We respect your privacy. Read our privacy policy here