TPS92660EVM, Two String LED Driver with I2C/EPROM Current Trim Evaluation Module Board

Reference Design using part TPS92660PWP by Texas Instruments

Manufacturer

Texas Instruments
  • Application Category
    Lighting
  • Product Type
    Dimming LED Driver

For End Products

  • Illumination
  • Industrial LED Lighting
  • Lighting

Description

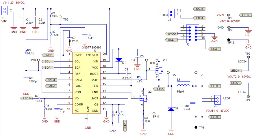
  • TPS92660EVM, Evaluation Module (EVM) is a DC LED driver which can drive two strings of LEDs. The LED currents can be trimmed through an I2C interface in the IC. The EVM consists of one non-synchronous constant current buck converter with input voltage up to 80 VDC and one constant current linear regulator with input voltage up to 60 VDC. The buck converter uses the constant on time control scheme to control the average LED current. The linear regulator regulates the LED current by adjusting the drain to source voltage drop across a MOSFET

Key Features

  • Input Voltage
    20 to 80 V
  • Output Voltage
    30 to 36 V
  • Output Current
    0.84 A
  • Number of Derived Elements
    10

We've updated our privacy policy. Please take a moment to review these changes. By clicking I Agree to Arrow Electronics Terms Of Use  and have read and understand the Privacy Policy and Cookie Policy.

Our website places cookies on your device to improve your experience and to improve our site. Read more about the cookies we use and how to disable them here. Cookies and tracking technologies may be used for marketing purposes.
By clicking “Accept”, you are consenting to placement of cookies on your device and to our use of tracking technologies. Click “Read More” below for more information and instructions on how to disable cookies and tracking technologies. While acceptance of cookies and tracking technologies is voluntary, disabling them may result in the website not working properly, and certain advertisements may be less relevant to you.
We respect your privacy. Read our privacy policy here