TIPD180, 50A Current Sensor using Closed-Loop Compensated Hall Element Reference Design

Reference Design using part DRV411AIRGP by Texas Instruments

Manufacturer

Texas Instruments
  • Application Category
    Measurement and Monitoring
  • Product Type
    Current Sensing

For End Products

  • Energy
  • Industrial
  • Motor Control

Description

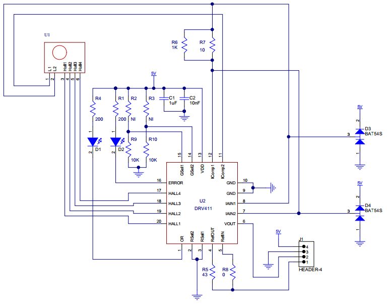
  • TIPD180, 50A Current Sensor using Closed-Loop Compensated Hall Element Reference Design. This Precision Verified Design provides a complete closed loop Hall based current transducer signal conditioning solution. The circuit features the DRV411 and is designed to accurately measure dc, ac and pulsed currents to +/-50 A with galvanic isolation between the primary and secondary circuits. The DRV411 provides Hall excitation, a compensation coil driver and a precision difference amplifier in a single package. The unique current spinning technology employed on the DRV411 virtually eliminates the offset and 1/f noise of the Hall device and enables accurate, galvanically isolated, high-current, measurements in applications such as industrial motor control, energy and HEV

We've updated our privacy policy. Please take a moment to review these changes. By clicking I Agree to Arrow Electronics Terms Of Use  and have read and understand the Privacy Policy and Cookie Policy.

Our website places cookies on your device to improve your experience and to improve our site. Read more about the cookies we use and how to disable them here. Cookies and tracking technologies may be used for marketing purposes.
By clicking “Accept”, you are consenting to placement of cookies on your device and to our use of tracking technologies. Click “Read More” below for more information and instructions on how to disable cookies and tracking technologies. While acceptance of cookies and tracking technologies is voluntary, disabling them may result in the website not working properly, and certain advertisements may be less relevant to you.
We respect your privacy. Read our privacy policy here