TIPD176, 1-MHz, Single-Supply, Photodiode Amplifier Reference Design

Reference Design using part OPA320AIDBVR by Texas Instruments

Manufacturer

Texas Instruments
  • Application Category
    Amplifiers and Comparators
  • Product Type
    Analog Amplification

For End Products

  • Barcode Scanner
  • Metering
  • Optical Networking

Description

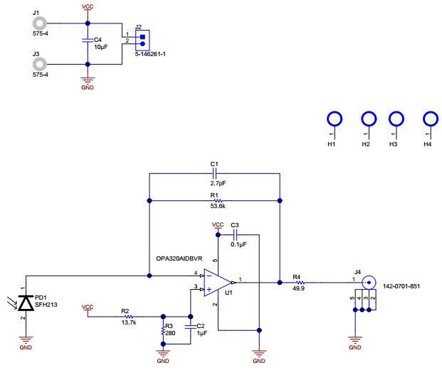
  • TIPD176, 1-MHz, Single-Supply, Photodiode Amplifier Reference Design. This circuit consists of a single-supply Op-Amp configured as a transimpedance amplifier with a bandwidth greater than 1MHz for amplifying the light- dependent current of a photodiode. A small bias voltage derived from the positive supply and applied to the Op-Amp's non-inverting input. This prevents the output from saturating at the negative supply rail in the absence of input current. It is designed to produce output voltages of 0.1V to 4.9V for photodiode currents of 0uA to 90uA. This circuit is designed for use in common transimpedance amplifier applications such as barcode scanners, optical networking, and spectrometers

Key Features

  • Number of Supplies
    Single
  • Supply Voltage
    5 V

We've updated our privacy policy. Please take a moment to review these changes. By clicking I Agree to Arrow Electronics Terms Of Use  and have read and understand the Privacy Policy and Cookie Policy.

Our website places cookies on your device to improve your experience and to improve our site. Read more about the cookies we use and how to disable them here. Cookies and tracking technologies may be used for marketing purposes.
By clicking “Accept”, you are consenting to placement of cookies on your device and to our use of tracking technologies. Click “Read More” below for more information and instructions on how to disable cookies and tracking technologies. While acceptance of cookies and tracking technologies is voluntary, disabling them may result in the website not working properly, and certain advertisements may be less relevant to you.
We respect your privacy. Read our privacy policy here