TIDM-HRTTRANSMITTER, MSP430 HART Protocol + Modem in a Single Chip Transmitter Reference Design
Reference Design using part ADS1220IRVAR by Texas Instruments
Associated Documents
- MSP430 HART Protocol + Modem CAD Files (ADS1220)
- MSP430 HART Protocol + Modem PCB (ADS1220)
- MSP430 HART Protocol + Modem BOM (ADS1220)
- MSP430 HART Protocol + Modem Gerber (ADS1220)
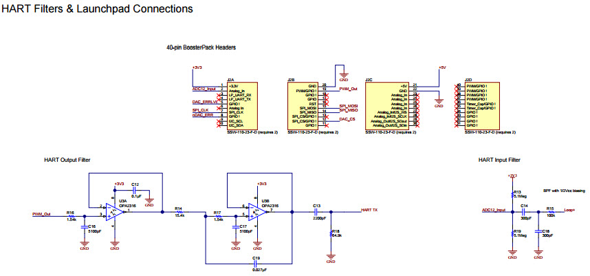
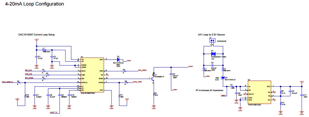
- MSP430 HART Protocol + Modem Schematic (DAC + HART BP)
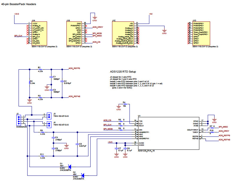
- MSP430 HART Protocol + Modem Schematic (ADS1220)
- MSP430 HART Protocol + Modem Gerber (DAC + HART BP)
- MSP430 HART Protocol + Modem CAD Files (DAC + HART BP)
- MSP430 HART Protocol + Modem BOM (DAC + HART BP)
- MSP430 HART Protocol + Modem PCB (DAC + HART BP)
For End Products
- Factory Automation
- Process Control
- Sensors
- Transmitter
Description
- TIDM-HRTTRANSMITTER, MSP430 HART Protocol + Modem in a Single Chip Transmitter Reference Design. The HART protocol and HART modem solution is run in a single chip on the MSP430 microcontroller. This reference design provides a full HART and 4-20mA field transmitter solution interfaced to an RTD temperature sensor
Key Features
-
Number of Channels2
-
Modulation TypeFSK
Featured Parts (17)
| Part Number | Manufacturer | Type | Description | |||
|---|---|---|---|---|---|---|
|
|
TPS7A1601DGNR | Texas Instruments | Linear Regulators | LDO Regulator Pos 1.2V to 18.5V 0.1A 8-Pin HVSSOP EP T/R | Buy | |
|
|
OPA2342EA/250 | Texas Instruments | Operational Amplifiers - Op Amps | Op Amp Dual Low Input Bias Current Amplifier R-R I/O 5.5V 8-Pin VSSOP T/R | Buy | |
|
|
OPA2342EA/2K5 | Texas Instruments | Operational Amplifiers - Op Amps | Op Amp Dual Low Input Bias Current Amplifier R-R I/O 5.5V 8-Pin VSSOP T/R | Buy | |
|
|
OPA2342UA | Texas Instruments | Operational Amplifiers - Op Amps | Op Amp Dual Low Input Bias Current Amplifier R-R I/O 5.5V 8-Pin SOIC Tube | Buy | |
|
|
OPA2342EA/250 | Texas Instruments | Operational Amplifiers - Op Amps | Op Amp Dual Low Input Bias Current Amplifier R-R I/O 5.5V 8-Pin VSSOP T/R | Buy | |
|
|
DAC161S997RGHR | Texas Instruments | Digital to Analog Converters - DACs | DAC 1-CH Delta-Sigma 16-bit 16-Pin WQFN EP T/R | Buy | |
|
|
OPA2342EA/2K5 | Texas Instruments | Operational Amplifiers - Op Amps | Op Amp Dual Low Input Bias Current Amplifier R-R I/O 5.5V 8-Pin VSSOP T/R | Buy | |
|
|
OPA2342UA/2K5G4 | Texas Instruments | Operational Amplifiers - Op Amps | Op Amp Dual Low Input Bias Current Amplifier R-R I/O 5.5V 8-Pin SOIC T/R | Buy | |
|
|
OPA2342UA/2K5 | Texas Instruments | Operational Amplifiers - Op Amps | Op Amp Dual Low Input Bias Current Amplifier R-R I/O 5.5V 8-Pin SOIC T/R | Buy | |
|
|
OPA2342EA/250G4 | Texas Instruments | Operational Amplifiers - Op Amps | Op Amp Dual Low Input Bias Current Amplifier R-R I/O 5.5V 8-Pin VSSOP T/R | Buy | |
|
|
OPA2342UA/2K5G4 | Texas Instruments | Operational Amplifiers - Op Amps | Op Amp Dual Low Power Amplifier R-R I/O 5.5V 8-Pin SOIC T/R | Buy | |
|
|
OPA2342UA/2K5 | Texas Instruments | Operational Amplifiers - Op Amps | Op Amp Dual Low Input Bias Current Amplifier R-R I/O 5.5V 8-Pin SOIC T/R | Buy | |