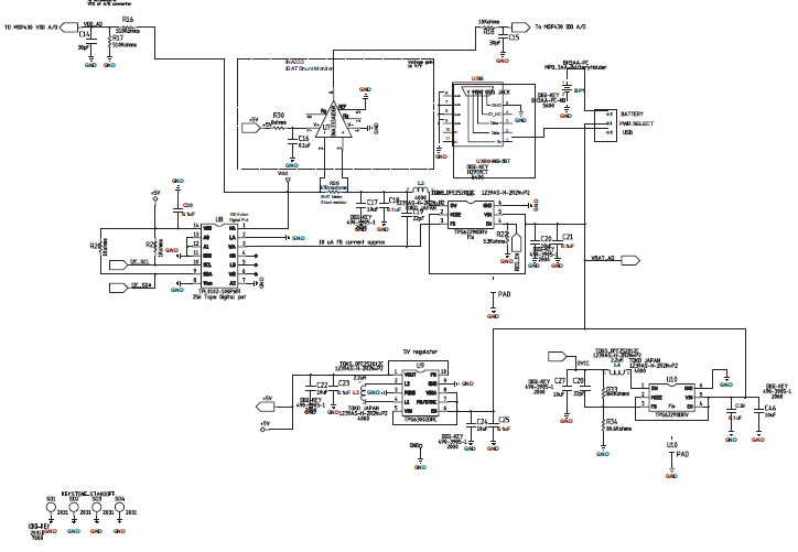
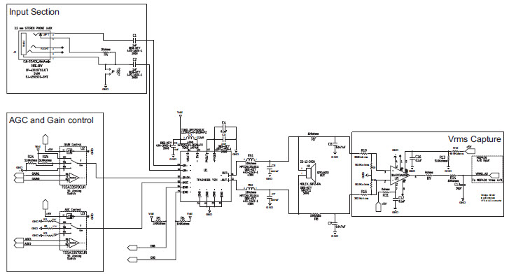
SLOU312, eZAudio TPA2015D1 Demonstration Kit is a compact and versatile platform that highly lights the TPA2015D1 key
Reference Design using part INA333AIDGK by Texas Instruments
For End Products
- Cellular Phone
- GPS
- Personal Digital Assistant
- Portable
- Powered Speaker
Description
- SLOU312, eZAudio TPA2015D1 Demonstration Kit is a compact and versatile platform that highly lights the TPA2015D1 key features of battery-tracking, Speaker Guard automatic gain control (AGC) and integrated boost converter
Key Features
-
Number of Channels1
-
Output Power2 W
-
Amplifier TypeClass-D
Featured Parts (37)
| Part Number | Manufacturer | Type | Description | |||
|---|---|---|---|---|---|---|
|
|
CC4V-T1A 32.768KHZ 9.0PF 10PPM TC QC | Micro Crystal AG | Crystals | Crystal Resonator 0.032768MHz ±10ppm (Tol) 9pF FUND 65000Ohm 2-Pin CSMD T/R | Buy | |
|
|
CC4V-T1A32.768KHZ9.0PF+/-20PPMTCQC | Micro Crystal AG | Crystals | Crystal 0.032768MHz ±20ppm (Tol) 9pF FUND 65000Ohm 2-Pin CSMD T/R | Buy | |
|
|
CC4V-T1A 32.768KHZ 7.0PF 20PPM TA QC | Micro Crystal AG | Crystals | Crystal Resonator 0.032768MHz ±20ppm (Tol) 7pF FUND 65000Ohm 2-Pin CSMD T/R | Buy | |
|
|
TPS75105DSKT | Texas Instruments | LED Drivers | LED Driver 4 Segment 10-Pin WSON EP T/R | Buy | |
|
|
MSP430F5438AIPZ | Texas Instruments | Microcontrollers - MCUs | MCU 16-bit MSP430 RISC 256KB Flash 2.5V/3.3V 100-Pin LQFP Tray | Buy | |
|
|
TPS62290DRVT | Texas Instruments | DC to DC Converter and Switching Regulator Chip | Conv DC-DC 2.3V to 6V Synchronous Step Down Single-Out 0.6V to 6V 1A 6-Pin WSON EP T/R | Buy | |
|
|
TPS62290DRVR | Texas Instruments | DC to DC Converter and Switching Regulator Chip | Conv DC-DC 2.3V to 6V Synchronous Step Down Single-Out 0.6V to 6V 1A 6-Pin WSON EP T/R | Buy | |
|
|
TPS63002DRCT | Texas Instruments | DC to DC Converter and Switching Regulator Chip | Conv DC-DC 1.8V to 5.5V Synchronous Step Down/Synchronous Step Up Single-Out 5V 1.2A 10-Pin VSON EP T/R | Buy | |
|
|
MSP430F5438AIPZR | 16-bit MCU | Texas Instruments | Microcontrollers - MCUs | MCU 16-bit MSP430 RISC 256KB Flash 2.5V/3.3V 100-Pin LQFP T/R | Buy | |
|
|
CC4V-T1A 32.768KHZ 9.0PF 20PPM TA QC | Micro Crystal AG | Crystals | Crystal Resonator 0.032768MHz ±20ppm (Tol) 9pF FUND 65000Ohm 2-Pin CSMD T/R | Buy | |
|
|
CC4V-T1A 32.768KHZ 6.0PF 20PPM TA QC | Micro Crystal AG | Crystals | Crystal Resonator 0.032768MHz ±20ppm (Tol) 6pF FUND 65000Ohm 2-Pin CSMD T/R | Buy | |
|
|
CC4V-T1A 32.768KHZ 12.5PF 10PPM TA QC | Micro Crystal AG | Crystals | Crystal Resonator 0.032768MHz ±10ppm (Tol) 12.5pF FUND 65000Ohm 2-Pin CSMD T/R | Buy | |