PMP9649, Reference Design - Universal Line Input AC-DC 3W High Side Buck Converter using UCC28720

Reference Design using part UCC28720D by Texas Instruments

Manufacturer

Texas Instruments
  • Application Category
    Power Supplies
  • Product Type
    AC to DC Single Output Power Supplies

For End Products

  • Consumer Electronics
  • Refrigerator and freezer
  • Thermostat

Description

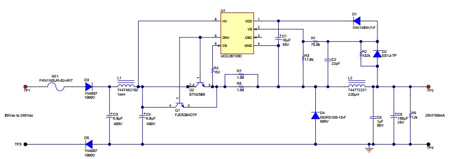
  • PMP9649, Reference Design - Universal Line Input AC-DC 3W High Side Buck Converter using UCC28720. The PMP9649 reference design is a simple, low-cost high side Buck converter to convert universal AC input voltage (85Vac to 265Vac) to a non-isolated 20V/150mA DC output with UCC28720 controller. BJT is applied as the buck switch for cost optimization and simplicity is achieved with built-in sample and hold regulation function in UCC28720

Key Features

  • Conversion Type
    AC to DC
  • Input Voltage
    85 to 265 (AC) V
  • Output Voltage
    20 V
  • Output Current
    0.15 A
  • Output Power
    3 W
  • Efficiency
    77 %
  • Topology
    Buck- Non Sync

We've updated our privacy policy. Please take a moment to review these changes. By clicking I Agree to Arrow Electronics Terms Of Use  and have read and understand the Privacy Policy and Cookie Policy.

Our website places cookies on your device to improve your experience and to improve our site. Read more about the cookies we use and how to disable them here. Cookies and tracking technologies may be used for marketing purposes.
By clicking “Accept”, you are consenting to placement of cookies on your device and to our use of tracking technologies. Click “Read More” below for more information and instructions on how to disable cookies and tracking technologies. While acceptance of cookies and tracking technologies is voluntary, disabling them may result in the website not working properly, and certain advertisements may be less relevant to you.
We respect your privacy. Read our privacy policy here