PMP8004, TPS92310 - 220VAC, 13W Isolated Flyback LED Driver Reference Design with PFC

Reference Design using part TPS92310 by Texas Instruments

Manufacturer

Texas Instruments
  • Application Category
    Power Supplies
  • Product Type
    AC to DC Single Output Power Supplies

For End Products

  • LED Lighting

Description

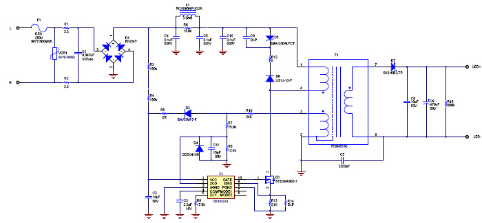
  • PMP8004, TPS92310 - 220VAC, 13W Isolated Flyback LED Driver Reference Design with PFC. The Main purpose of this reference design is to demonstrate a high performance offline flyback LED driver with PFC based on TPS92310. This LED driver is designed for converting an AC input to a regulated LED current. The operating conditions and performance of the reference design are as follows of 198VAC to 264VAC, 50Hz Input Voltage. 28V to 34V LED Voltage. 400mA Regulated LED Current. 87% Typical System Efficiency. High Power Factor > 0.9. Output Short-Circuit and Open-Circuit Protection

Key Features

  • Conversion Type
    AC to DC
  • Input Voltage
    198 to 264 (AC) V
  • Output Voltage
    32 V
  • Output Current
    0.4 A
  • Output Power
    12.8 W
  • Topology
    Flyback- PFC

We've updated our privacy policy. Please take a moment to review these changes. By clicking I Agree to Arrow Electronics Terms Of Use  and have read and understand the Privacy Policy and Cookie Policy.

Our website places cookies on your device to improve your experience and to improve our site. Read more about the cookies we use and how to disable them here. Cookies and tracking technologies may be used for marketing purposes.
By clicking “Accept”, you are consenting to placement of cookies on your device and to our use of tracking technologies. Click “Read More” below for more information and instructions on how to disable cookies and tracking technologies. While acceptance of cookies and tracking technologies is voluntary, disabling them may result in the website not working properly, and certain advertisements may be less relevant to you.
We respect your privacy. Read our privacy policy here